分享本站
新浪微博
腾讯微博
首页
卡车
客车
重卡
轻卡
皮卡
轻客
校车
巴士
报价
图片
购车
修车
二手
品牌
政策
交通
专题
观点
访谈
数据
百科
物流
客运
客运
客运
第一商用车网
热门关键词:
搜索
宇通中标4辆纯电动公交车订单
2026年04月01日
本站
3月30日,西畴通达农村运输有限责任公司新能源纯电动公交车采购(四辆)项目中标结果公告发布。中标人为宇通客车股份有限公司,中标价格为236.92万元。
松江纯电动旅游客车采购项目(二次)单一来源采购公告
2026年04月01日
本站
4月1日,松江纯电动旅游客车采购项目(二次)单一来源采购公告发布。
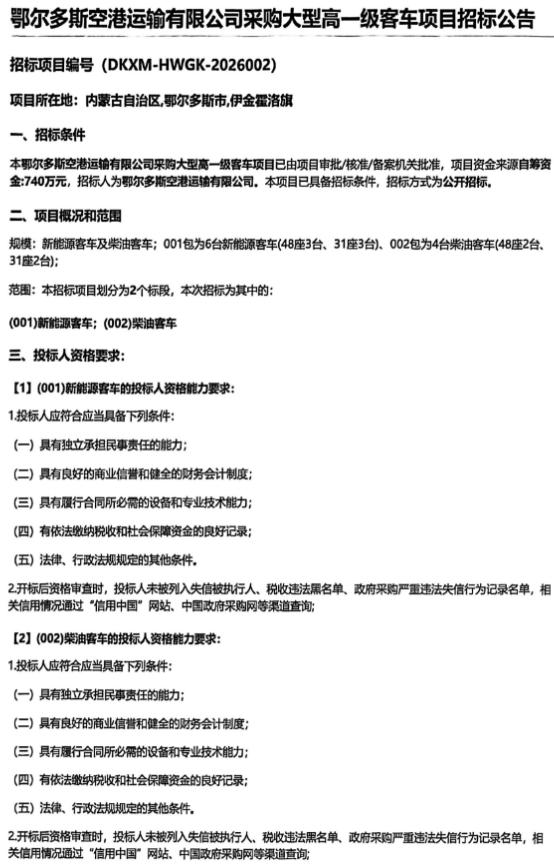
鄂尔多斯空港运输有限公司采购大型高一级客车项目招标公告
2026年04月01日
本站
4月1日,鄂尔多斯空港运输有限公司采购大型高一级客车项目招标公告发布。预算资金740万元,本招标项目划分为2个标段,001包为6台新能源客车(48座3台、31座3台),002包为4台柴油客车(48座2台、31座2台)。
宇通中标旅游客车采购项目
2026年04月01日
本站
4月1日,应城晨昇运输有限公司旅游客车采购项目中标候选人公示发布。中标候选人第一名为宇威顺通(武汉)汽车销售服务有限公司,投标报价419.5万元。
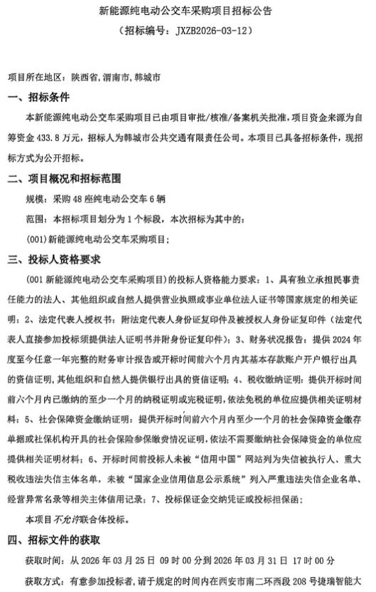
陕西这一地采购6辆48座纯电动公交车
2026年04月01日
本站
近日,陕西渭南市韩城市新能源纯电动公交车采购项目招标公告发布。预算金额为433.8万元,采购48座纯电动公交车6辆。
欧系经典,王者风范:豪沃TS燃气车为干线高效创富而生
2026年04月01日
中国重汽
豪沃TS燃气牵引车应势而来,以更大空间、更优驾乘、更高品质,为长途干线运输树立全新标杆,让每一段征途都更具价值。
承载更强、动力更稳!欧航智蓝ER纯电超卡批量交付重庆大客户 赋能西南货运绿色高效升级
2026年04月01日
欧航欧马可
近日,8台欧航智蓝ER纯电超卡交付重庆物流大客户,正式投入“山城”高频仓到仓酒水饮料物流运输。此次交付的欧航新能源产品精准直击山城酒水等重载快消品配送痛点,全面助力客户高效运营,为企业注入绿色高效新动能。
纯电驱动降本增效 祥菱V5解锁曹师傅的城配盈利密码
2026年04月01日
洋葱商用车
“以前跑大车,熬夜受罪还回不了家,运价一年比一年低,成本却越来越高,再不换赛道就真没出路了!”80后曹星亮感慨道。在运输行业摸爬滚打多年的他,曾是一名牵引车司机,常年奔波在长途线路上,家人聚少离多,收入却日渐缩水。察觉到时代变化的他,果断做出卖车转行的决定,一头扎进城配领域,而祥菱V5纯电车,成为了他逆袭路上最靠谱的伙伴。
首页
上一页
1
2
3
4
5
6
7
8
9
10
下一页
末页
总共 18719 页
新闻点击排行榜
1
2019中国(北京)国际公共交通装备与技术展
2
聆听用户的声音
3
来自北奔的百万公里陪伴
4
口碑为上:六安用户评价V3ET“NO.1”
5
潍柴占44% 重汽份额23% 康明斯柴油机夺冠!
6
江淮紧追福田 解放、跃进上位 8月“轻卡第一
7
北奔重汽的“兵工之路”
8
突破智能大关 长安神骐T30能否成为“顶流”
9
共同点亮创富未来 揭开城配物流生态新篇章
10
谁是真“猛兽”?国产500马力以上重卡大比拼
专题报道
煮酒论车
2025第一商用车网年度评选
第七届“寻找金牌代言人”
创维汽车2025商用车新能源生态融合大会
打造新能源城配全场景,江淮1卡如何做到面面
天然气市场遥遥领先,一汽解放有哪些“独门
2024“谁是第一”商用车年度评选
无线充电真的来了……
政策利好 各企业混战纯电动轻客市场
政策支持力度大 纯电动专用车市场战火重燃?
国四大限将至 轻卡行业将迎大洗牌
货运APP雨后春笋 传统物流模式将被改变?
煮酒论车:生存和生活 中外卡车文化差异探析
光耀评车
车型评测
中内协高层点赞蓝焰动力,全新江铃大道上市正当时
重汽超2.4万 解放/东风/陕汽争前三 福田/徐
2月重卡销出7.5万辆!3月份需求如何?旺季会
重汽/解放超2.3万争冠,东风/徐工/福田大涨
1月重卡销10万辆大涨39%!电动重卡如何?一
2025年商用车行业六大特点!2026年走势如何
宁德400度电池+法士特电机 评测乘龙H5新能源牵引车
560马力省气省心 陕汽德御Q500 AMT燃气牵引
福田卡文乐途实车评测 定制旗舰轻卡+高速满
全新内饰+超强动力链 汕德卡C9H 2.0牵引车
打造多能源城配新物种,星塔如何重新定义小
全新智驭座舱2.0+超大空间 解放J6G PRO载货
图片新闻
奥铃M卡强势登陆南昌
解放与宁德合资公司揭牌
宇通新能源商用车基地
徐工漢風P9高端重卡
徐工2022年合作伙伴大会
乘龙2022主力车型曝光
客车论坛
卡车论坛
卡车品牌
客车品牌
东风商用车
福田欧曼
徐工重卡
江淮汽车
大运汽车
南京依维柯
华菱汽车
东风汽车(卡车)
中国重汽
一汽解放
南京依维柯
宇通客车
中通客车
恒通客车
海格客车
福田汽车(客车)