腾讯微博
新浪微博
首页
卡车
客车
重卡
轻卡
皮卡
轻客
校车
巴士
报价
图片
购车
修车
二手
品牌
政策
交通
专题
观点
访谈
数据
百科
物流
客运
客运
客运
第一商用车网
第一商用车网
>>
客车频道
>>
客车招标
>>
吉利四川商用车又中标!
吉利四川商用车又中标!
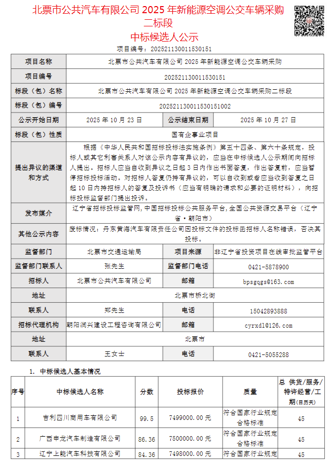
10月23日,北票市公共汽车有限公司2025年新能源空调公交车辆采购二标段发布。公告显示,一标段中标候选人第一名为吉利四川商用车有限公司,投标报价为749.9万元。
上一图集
下一图集
用户评论