深圳巴士1220辆公交车采购重新启动!
4月17日,深圳巴士集团1220辆纯电动公交采购项目经短暂优化调整后,在深圳阳光采购平台正式重新挂网,项目总预算11.6375亿元。本次重新发布共设三个独立标的,均采用综合评估法、不接受联合体投标。
2026年04月20日
深圳巴士集团725台10-11米低地板纯电动公交车辆采购(标的1)
4月17日,深圳巴士集团725台10-11米低地板纯电动公交车辆采购(标的1)公告发布。
深圳巴士集团295台10-11米高地板纯电动公交车辆采购(标的2)
4月17日,深圳巴士集团295台10-11米高地板纯电动公交车辆采购(标的2)公告发布。
深圳巴士集团200台8-9米低地板纯电动公交车辆采购(标的3)
4月17日,深圳巴士集团200台8-9米低地板纯电动公交车辆采购(标的3)公告发布。
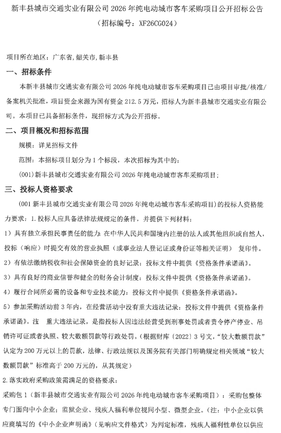
212.5万元!新丰县城市交通实业有限公司2026年纯电动城市客车采购项目公开招标公告
4月16日,新丰县城市交通实业有限公司2026年纯电动城市客车采购项目公开招标公告发布。预算资金为212.5万元。
2026年04月17日
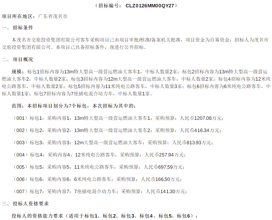
3700万元客车采购项目发布!谁能拿下
4月16日,茂名市交旅投资集团有限公司客车采购项目招标公告发布。
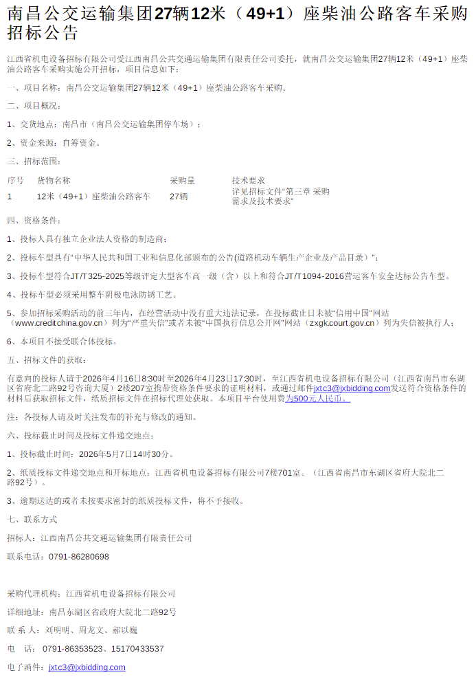
南昌公交运输集团27辆12米(49+1)座柴油公路客车采购招标公告
4月16日,南昌公交运输集团27辆12米(49+1)座柴油公路客车采购招标公告发布。
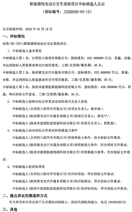
423万元!新能源纯电动公交车采购项目中标候选人公示
4月16日,新能源纯电动公交车采购项目中标候选人公示发布。中标候选人第一名为吉利四川商用车有限公司,投标报价为423万元。
1328万元!青浦区12米级高级纯电动城郊客车采购项目采购公告
4月16日,青浦区12米级高级纯电动城郊客车采购项目-青浦区12米级高级纯电动城郊客车采购项目采购公告发布。预算总金额为1328万元,招标12米级高级纯电动城郊客车8辆、8套电池购置及服务包(含维护、检测、监控)8年。
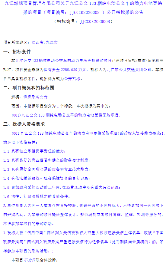
2288万元!九江公交133辆纯电动公交车的动力电池更换采购
4月10日,九江城规项目管理有限公司关于九江公交133辆纯电动公交车的动力电池更换采购项目公开采购公告发布。该项目预算资金为2288.039万元。
2026年04月15日
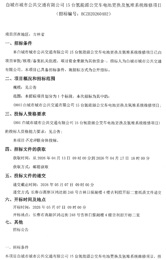
招标!15台氢能源公交车电池更换及氢堆系统维修项目
4月13日,白城市城市公共交通有限公司15台氢能源公交车电池更换及氢堆系统维修项目。车型为解放牌10.5米车型,燃料电池发动机额定功率50千瓦。
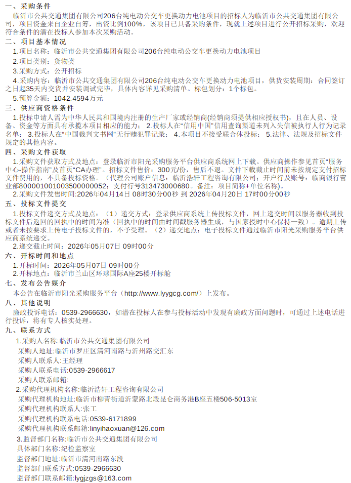
临沂公交车206台纯电动公交车更换动力电池项目公开招标公告
4月13日,临沂市公共交通集团有限公司206台纯电动公交车更换动力电池项目公开招标公告发布。该项目划分为1个标包,预算金额为1042.4594万元。
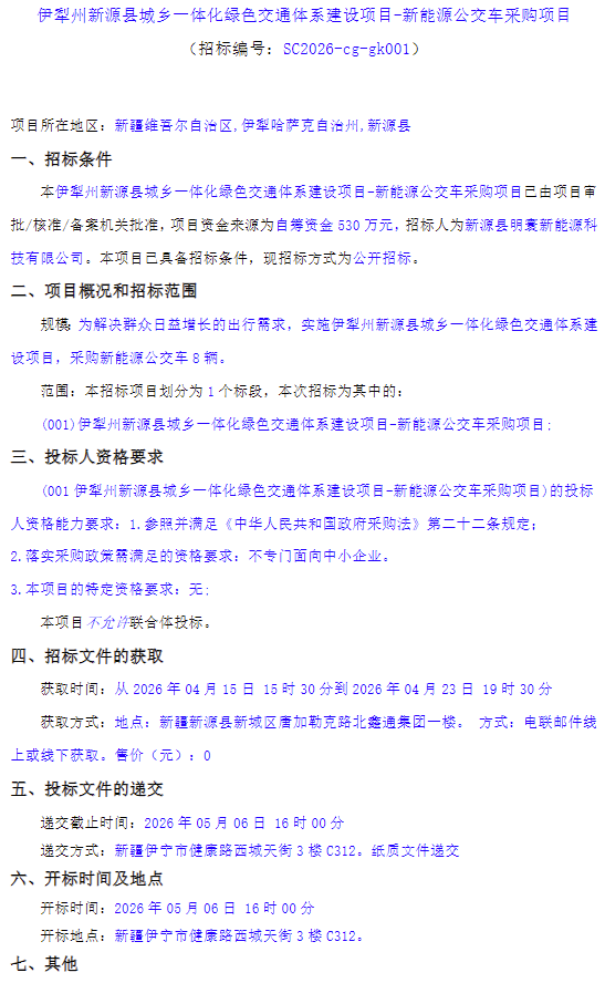
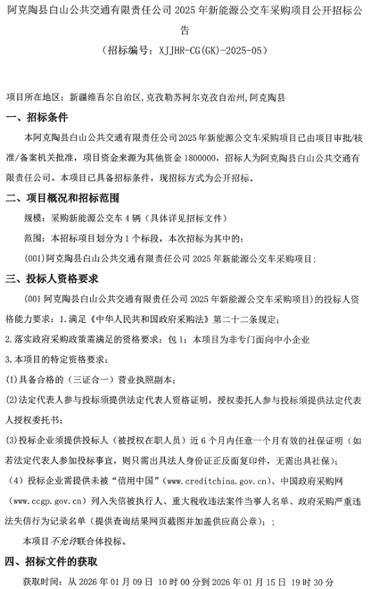
530万元!伊犁州新源县城乡一体化新能源公交车采购项目
4月15日,伊犁州新源县城乡一体化绿色交通体系建设项目-新能源公交车采购项目发布。该项目预算资金为530万元,采购新能源公交车8辆,划分1个标段。
徐工/解放争冠 重汽/三一拼前三 3月新能源
解放破万 3月燃气重卡销3.2万辆史上第二
潍柴NG4.0 Pro双重王炸
长城超1.4万辆 日产/大通增5成领涨 3月皮
3月新能源轻客销4万辆史上最高!远程摘冠
福田年内首夺月榜销冠,远程累计份额大涨
上汽大通MAXUS 2024年轻客市场再出发
新能源产品好评如潮,图雅诺2024将持续领
【节油典范 可靠伙伴】江淮星锐捷运王全新
记录“幸福”民生新画卷 宇通与央视
多领域新品密集上市 上汽大通的2019产品
十大关键词 回顾宇通客车2019年的高光时
实测三一江山电动载货车
三一江山462魔擎版评测
评测乘龙H5新能源牵引车
陕汽德御Q500 AMT燃气牵引车省气省心
福田卡文乐途实车评测
全新内饰+超强动力链 汕德卡C9H 2.0牵引
星塔重新定义小卡价值
全新智驭座舱2.0+超大空间 解放J6G PRO载
中东地缘政治危机,搅乱中国重卡市场
重汽破3万 解放大涨 3月重卡销13.2万辆
破13万辆!3月重卡销量“爆表”!
中内协高层点赞蓝焰动力,全新江铃大道上
重汽超2.4万 福田/徐工逆增 2月重卡销7.5
2月重卡销出7.5万辆!旺季会到来吗?
重汽/解放超2.3万争冠,1月重卡销量超10万
1月重卡销10万辆大涨39%!电动重卡如何?
海安县沈浩汽车贸易有限公司
主营:康明斯
河北敬业专用汽车有限公司
主营:没有找到对应品牌
程力专用汽车股份有限公司
主营:福特全顺 | 东风御风(客车)
ciooopany
主营:东风御风(客车)
山东尚诚工程监理咨询有限公司
主营:福特全顺 | 江淮客车
沧州嵩源农机销售有限公司
主营:江淮汽车(客车)
Power Daily 尊享V39
17.99万
Power Daily 尊享V36
15.49万
Power Daily 尊享A50
31.59万
Power Daily 尊享A42
25.59万
Power Daily 尊享A39
18.99万
Power Daily 尊享A36
16.89万
官 微
卡车空间站
转载请注明来源《第一商用车网》 | 备案号:京ICP备2024081475号 京公网安备 11010502040613号