许昌3亿元环卫车招标全部落定!谁是最大赢家?

本站2026-01-20
6290

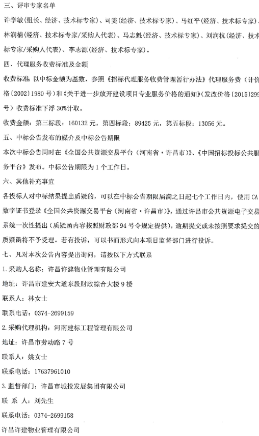
近日,许昌市中心城区环卫车辆更新项目招标结果全部落定。该项目分两个批次进行,预算总金额为29733.6万元(近3亿),采购环卫作业车辆288辆、自带动力除雪滚66个、除雪铲10个。

其中,第一批采购环卫作业车辆70辆,预算资金7297.6万元,分四个标段进行。标段一中标人为河南路太养路机械股份有限公司,中标价格为2668.84万元;标段二中标人为江苏悦达专用车有限公司,中标价格为735.26万元;标段三中标人为河南海威英达重工有限公司,中标价格为3567.35万元。标段四中标人为河南理想园林环卫设施有限公司,中标价格为106.6万元。

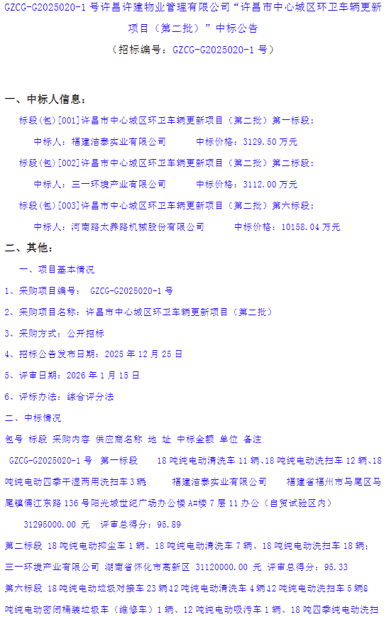
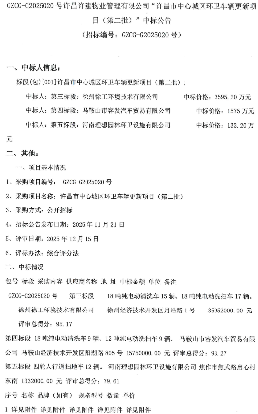
第二批采购环卫作业车辆218辆、自带动力除雪滚66个、除雪铲10个,预算金额为22436万元(约2.24亿),分六个标段进行。标段一中标人为福建洁泰实业有限公司,中标价格为3129.5万元;标段二中标人为三一环境产业有限公司,中标价格为3112万元;标段三中标人为徐州徐工环境技术有限公司,中标价格3595.2万元;标段四中标人为马鞍山市容发汽车贸易有限公司,中标价格为133.2万元;标段五中标人为河南理想园林环卫设施有限公司,中标价格为133.2万元;标段六中标人为河南路太养路机械股份有限公司,中标价格为10158.04万元(超1亿元)。

许昌市中心城区环卫车辆更新项目(第一批)中标公告

环卫1.png
环卫2.png
3.png

许昌市中心城区环卫车辆更新项目(第二批)第一、二、六标段中标公告

许昌1.png
许昌2.png
许昌3.png

许昌市中心城区环卫车辆更新项目(第二批)第三、四、五标段中标公告

中标1.png
中标2.png
中标3.png

责任编辑:李秀枝
后发表评论
信息咨询
请输入11位手机号

×
登录
注册
忘记密码