600度大电量新能源重卡重新招标!

本站2026-01-21
1180

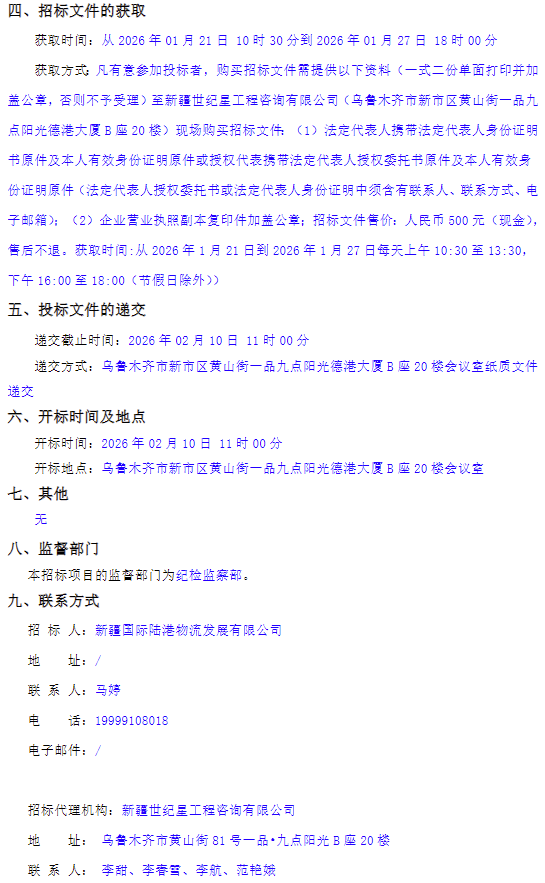
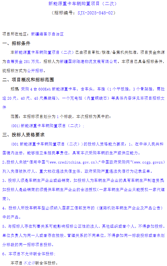
1月20日,新疆维吾尔自治区新能源重卡车辆购置项目(二次)招标公告发布。预算资金281万元,采购4台600Kwh新能源重卡车,含车头4个,车挂5个(1个平板挂,3个骨架挂,需拉运20尺、40尺、45尺集装箱),充电桩1个(内置铜线芯)。

招标11.png招标12.png招标13.png

责任编辑:李秀枝
后发表评论
信息咨询
请输入11位手机号

×
登录
注册
忘记密码