超1800万元专用车大单发布!

本站2026-03-16
1620

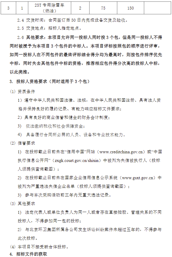
3月13日,环卫作业车辆采购项目招标公告发布,招标人为江苏京宿环境服务有限公司。该项目划分3个包,采购18T洗扫车、8T洗扫车、12T洗扫车、4T洗扫车、4T吸污车、15T专用除雪车等,既有燃油车,也有纯电动车,最高总限价1833万元。该项目允许同一投标人同时投3个包,但是同一投标人不得同时被授予为本项目3个包件的中标人。

环卫1.png环卫2.png环卫3.png环卫7.png

责任编辑:李秀枝
后发表评论
信息咨询
请输入11位手机号

×
登录
注册
忘记密码