破解行业内卷 引领产业进步 2025第一商用车网年度评选颁奖典礼圆满收官

第一商用车网2025-11-25
29110

当前,新一轮科技革命和产业变革不断深化,传统汽车行业正加速向电动化、智能化、低碳化、全球化转型。值此产业发展的关键时期,商用车行业也积极投身创新发展的伟大实践中。那么,谁能在2025年引导行业变革,谁又是这一年里商用车市场真正的“引领者”呢?

1.jpg

11月25日,2025第一商用车网年度评选颁奖典礼在北京隆重举行。该活动以“为中国智造加油”为初衷,致力于以专业、严谨的态度打造有影响力的平台,发掘商用车行业中的优秀品牌与产品,树立标杆企业,推动行业健康发展。通过线上投票与专业评审,本次活动共评选出涵盖中重卡、轻型车和零部件三大细分领域的多项大奖。这些获奖品牌和产品的标杆效应,传递出重要的行业趋势与风向,并将共同推动我国商用车及零部件产业的健康可持续发展。

3.jpg

国家信息中心正高级经济师徐长明,中国汽车工业咨询委员会副秘书长支敏,北京大学政府管理学院中国运输与物流可持续发展课题组副组长、北京大学公共经济研究中心研究员邵中华,北京市物流商会监事长安二明,交通运输部科学研究院高级工程师、中国公路小件快运联盟秘书长、中国交通运输协会驾校联合会副秘书长熊燕舞,中国汽车工业协会皮卡分会副秘书长、中国皮卡网CEO兼总编辑谷国全,搜狐汽车总编辑张丽玥,第一商用车网总编辑、《中国商用车发展报告》编委、第一商用车网年度评选组委会秘书长谢光耀等领导和嘉宾,来自物流、客运、公路运输、整车和零部件等领域的专家学者、企业代表、用户代表以及30余家行业主流媒体亲临现场,共同见证了商用车行业各项年度奖项诞生的重要时刻。

2.jpg第一商用车网年度评选组委会秘书长谢光耀

引领性产品与技术不断涌现,商用车年度评选树行业标杆

2025年,我国商用车行业正经历前所未有的深刻变革。新能源在重卡、轻卡、客车等多个细分领域全面加速,从动力系统到智能驱动,再到整车制造及配套服务,绿色转型已成为全行业的普遍共识且不可逆转。与此同时,市场复苏的积极信号与行业内卷式竞争并存,各家企业在技术突破、模式创新、生态构建中寻找新的增长曲线,行业格局正加速重塑。这是一个充满挑战的时代,也是一个机遇迸发的时代。

这一年里,卡车市场回暖复苏,燃气车跌宕起伏,新能源商用车突飞猛进,内燃机与动力链技术加速迭代,海外市场频频告捷;这一年里,在商用车企业积极探索未来发展方向、开发新产品和新技术的过程中,一批又一批有影响力的优秀产品涌现,引领市场变革方向,推动商用车及零部件行业快速转型升级;这一年里,商用车行业涌现出大量引领性产品与技术——出口引领、价值引领、品质引领、高端引领……它们将以新的标杆形象,引领“中国智造”迈上新台阶。

6.jpg

本着专业性和权威性的宗旨,第一商用车网年度评选活动全面深入地发掘行业优秀的品牌与产品,经过前期的层层筛选、激烈的线上投票以及专业的评委评审,本次年度评选活动的所有奖项都已实至名归,其中包括中重卡组、轻型车组和零部件组三大细分领域的多个重磅年度大奖。 

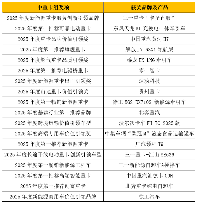
21.png中重卡组获奖品牌及产品

22.png轻型车组获奖品牌及产品

23.png零部件组获奖品牌及产品

集中表彰优秀成果,展现商用车行业全新生态与技术进步

在充满变革与创新的2025年,商用车行业涌现出众多优秀的产品和品牌,它们在各自领域中展现出卓越的实力和独特的魅力。此次,第一商用车网年度评选活动的举办,正是对这些优秀成果的一次集中展示和表彰。

此次颁奖典礼现场高朋满座,专家学者、协会领导、企业高层悉数出席,并邀请了更多物流与客运企业参与,这些细节无不体现了第一商用车网推动行业创新发展的坚定决心。

更值得关注的是,本次评选的参评阵营呈现出前所未有的多元化格局。除了深耕行业多年的领军企业,一大批新兴力量踊跃入局——涵盖新势力企业、新能源核心零部件企业、专注细分领域的创新型企业,甚至包括聚焦新能源热管理等关键配套领域的专精特新企业。它们或许是行业内的“新面孔”,却带着前沿技术、创新理念与独特优势,为商用车行业注入新鲜血液,也让本次评选的竞争更具看点,覆盖更趋全面。从整车制造到产业链上下游,从传统优势企业到新兴创新力量,不同领域、不同赛道的企业同台竞技,共同勾勒出商用车行业多元共生、活力迸发的全新生态。

正如第一商用车网总编辑、第一商用车网年度评选组委会秘书长谢光耀所说:“不忘初心,与时俱进,保持活力与创新,是第一商用车网年度评选活动始终牢记的宗旨。本届商用车评选活动,在多个维度实现了创新。首先,评选不局限于单一产品,而是从技术创新、市场表现、生态价值、发展潜力等多方面出发,全面发掘行业内的标杆企业和创新典范。其次,评选活动全新升级,旨在突破传统框架,开启商用车评选的新篇章。此外,参评企业在多元化与广泛性上展现出前所未有的深度和广度。未来,第一商用车网将以更开放的视野、更专业的标准和流程,为所有参评企业搭建起一个展示实力、传播品牌、交流合作、共谋发展的优质平台,助力行业在变革中凝聚共识,在创新中迈向新高度。”

保持活力与时俱进,以创新驱动行业健康发展

第一商用车网年度评选活动,不仅聚焦产品核心实力,更深度考量品牌在市场变革中对行业发展的引领价值与深远影响。对于品牌而言,持续的影响力与标杆地位离不开硬核创新能力;对于第一商用车网来说,长久的行业公信力与号召力,同样需要以创新为核心支撑。

因此,以创新激活发展新动能,释放平台长远生命力,成为第一商用车网年度评选活动与时俱进的关键内核。而这份创新活力,在奖项设置中展现得淋漓尽致。为积极响应国家政策导向,深度落实新质生产力发展要求,助力卡车行业高质量发展,年度评选组委会在中重卡组设置了“2025年度新能源重卡服务创新引领品牌”、“2025年度重卡品牌价值引领奖”、“2025年度燃气重卡品质引领奖”、“2025年度新能源重卡出口引领奖”、“2025年度跨境运输价值引领车型”、“2025年度高端专用车价值引领奖”、“2025年度山地重卡价值引领奖”等重磅奖项。

为顺应行业电动化、智能化、网联化、场景化发展趋势,推动轻型商用车市场转型升级,轻型车组创新设立了“2025年度城配运输创富引领车型”、“2025年度新能源VAN车高效引领车型”、“2025年度高端轻卡创新引领品牌”、“2025年度纯电轻客创富引领车型”、“2025年度用户信赖引领奖”、“2025年度城配物流轻卡节能引领奖”、“2025年度微卡行业高端引领奖”等细分领域奖项。

同时,为加速商用车行业绿色化、高效化与低碳化转型进程,零部件组评选紧扣行业发展趋势及核心需求,聚焦动力系统、核心总成等关键领域,针对性地设立了“2025年度新能源重卡动力总成创新引领奖”、“2025年度重卡电机质量引领奖”、“2025年度新能源重卡电驱动卓越引领奖”等年度奖项,全方位覆盖产业链关键环节。

11.jpg

结束语

由第一商用车网举办的年度评选活动,致力于与商用车企业、相关零部件企业以及运输企业一起,共同推动行业的健康可持续发展。未来,第一商用车网将继续肩负起鼓励和引导的职责,以更贴合行业趋势的奖项设计、更具权威性的评选标准,全力把商用车年度评选活动打造成为业内具有重要影响力的标杆平台,为助力中国商用车产业迭代升级、推动“中国智造”走向全球,贡献坚实力量。

责任编辑:郝奇
后发表评论
信息咨询
请输入11位手机号

×
登录
注册
忘记密码