重汽/东风/福田/江铃等巨头高层换血 3月商用车企密集换将

第一商用车网2026-04-04
16810

【第一商用车网 原创】

进入3月,商用车行业人事调整迎来小高峰。中国重汽、福田汽车、东风商用车和江铃汽车等头部企业相继发布高管任免公告,核心岗位迭代频繁。

东风商用车:营销体系深度调整

3月9日,东风商用车召开营销事业部干部大会。经东风商用车有限公司研究、决定:江润生任营销事业部副总经理,兼任营销战略部部长;盛启广任营销事业部副总经理,兼任完好率及客户支持部部长;方剑挂职营销事业部总经理助理,兼任配件及软产品营销部部长;刘畅挂职营销事业部总经理助理(高管五级),分管国内营销部,不再担任国内营销部副部长(主持工作)职务;靳兆坤任国内营销部部长,分管网络开发管理业务,不再担任国内营销部副部长职务;薛林艺任行业客户开发部部长,不再担任行业客户开发部副部长(主持工作)职务;赵远任专用车底盘部副部长(主持工作)(试用期一年),不再挂职专用车底盘部副部长职务。

3月25日,东风商用车再次召开营销事业部干部大会。经东风商用车有限公司研究、决定:袁晓阳任东风商用车有限公司营销事业部国内营销部副部长(试用期一年),不再挂职东风商用车有限公司营销事业部国内营销部副部长职务。

image002.gif

东风特种商用车:董事长换人

3月底,东风特种商用车有限公司发生工商变更,张小帆卸任该公司法定代表人、董事长,由金谋志接替;孙振义卸任董事,由陈先兵接替。

image003.png

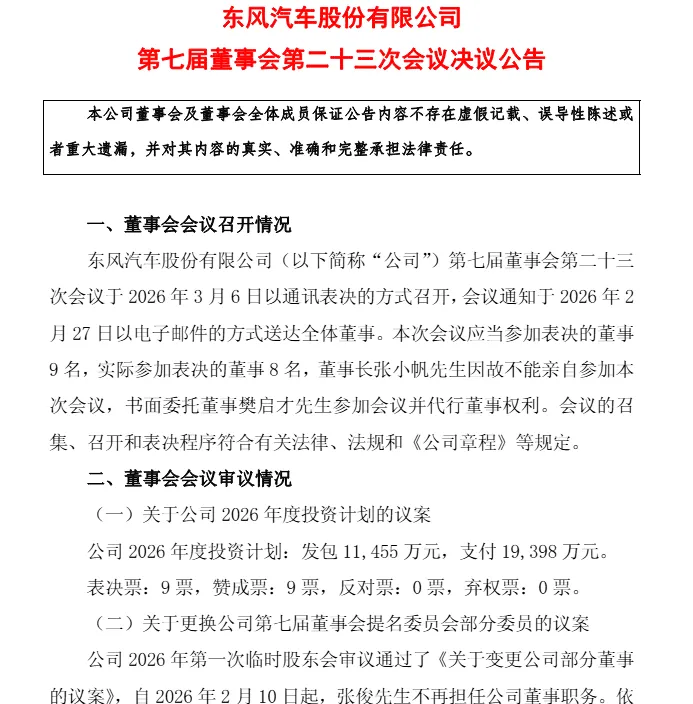
东风股份:董事会成员变动

3月初,东风汽车股份有限公司发布第七届董事会第二十三次会议决议公告。公告显示,董事会审议通过了关于更换公司第七届董事会提名委员会部分委员的议案,选举职工董事刘志军担任公司第七届董事会提名委员会委员。

image005.png

福田汽车:总经理变更

3月以来,福田汽车的高管调整成为行业焦点,历经多轮公告落地,其核心管理团队正式焕新。

3月15日,北汽福田汽车股份有限公司发布关于调整董事、总经理的提示性公告。公告显示,北汽集团来函,推荐鹿政华为公司董事、总经理人选,武锡斌不再担任公司董事、总经理职务,鹿政华不再担任公司常务副总经理职务。

3月25日,北汽福田汽车股份有限公司发布公告,武锡斌因工作调整离任总经理职务,鹿政华被聘任为公司总经理。这一变动标志着福田汽车正式进入"技术派"掌舵时代。

image007.png

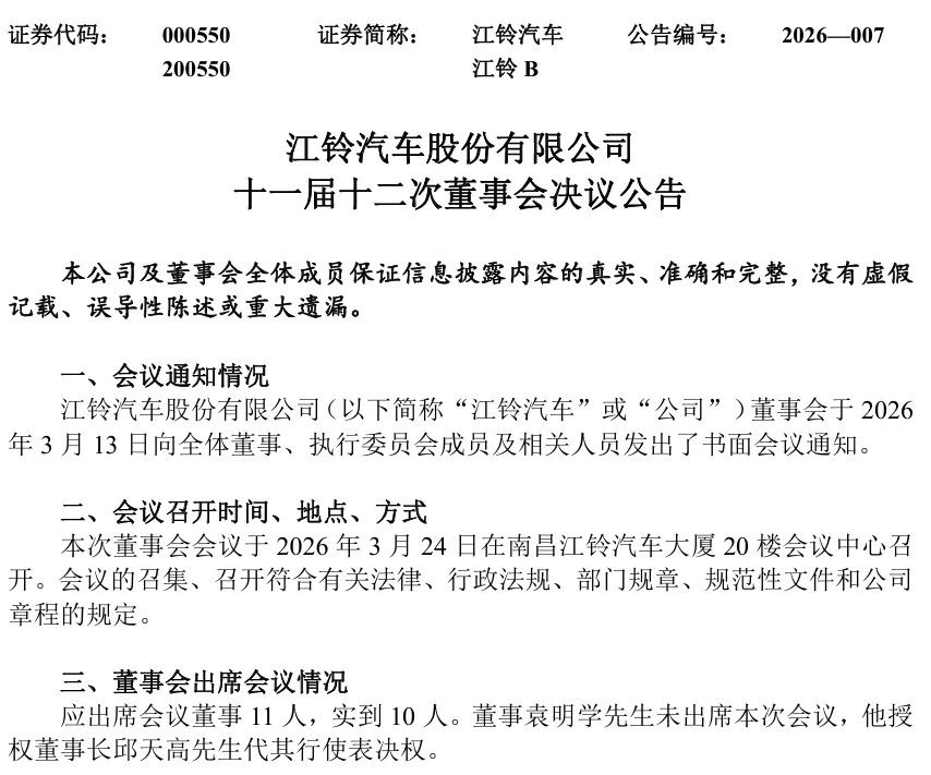
江铃汽车:高管团队调整

3月24日,江铃汽车股份有限公司连发三则公告,涉及董事会秘书变更、高级管理人员离任和新副总裁聘任。

许兰锋离任:因工作变动,许兰锋不再担任公司执行委员会委员、副总裁、董事会秘书及董事会薪酬委员会秘书职务。

伍杰红履新:经董事长提名,伍杰红被聘任为公司董事会秘书、董事会薪酬委员会秘书,并担任执行委员会委员,分管人力资源、证券、法务及董事会秘书职责。她不再担任董事会战略委员会秘书。

刘森海晋升:经总裁提名,刘森海被聘任为公司副总裁,分管公司战略、产品策划和市场洞察相关工作,并接任董事会战略委员会秘书。

image009.png

中国重汽:董事会委员会调整

3月27日晚间,中国重汽(香港)有限公司发布董事委员会人士变动公告。公司独立非执行董事赵航已获委任为公司薪酬委员会成员,自2026年3月27日起生效。赵航于董事会的其他职务维持不变。

image011.png

宇通客车:董事会换届提名

3月28日,宇通客车董事会提名委员会召开2026年第一次会议,同意提名汤玉祥、李盼盼、王文韬、王学民为公司第十二届董事会非独立董事候选人,提名潘克勤、龚建伟、李玉峰为独立董事候选人。3月31日,公司第十一届董事会第十四次会议审议通过了《关于董事会换届的议案》。

伊顿:执行副总裁兼首席财务官更新

3月初,爱尔兰都柏林——智能动力管理公司伊顿宣布,任命David Foster为伊顿执行副总裁兼首席财务官,自2026年3月2日起生效。他将接替Olivier Leonetti,后者将按照既定过渡计划,于2026年3月13日离职。

image016.gif

结语

3月的这场人事调整“小高峰”,并非简单的岗位轮换,而是行业面对深刻变革的一次集中“排兵布阵”。从福田汽车由技术派“元老”接棒掌舵,到东风商用车对营销体系进行精细化重塑,再到多家企业董事会与关键委员会的迭代,一系列动作清晰地表明:各大商用车企业正在重新排兵布阵,面对新能源与智能化转型做出回应。

责任编辑:郝奇
后发表评论
信息咨询
请输入11位手机号

×
登录
注册
忘记密码