福田/潍柴/东风/江铃等多家车企“换将” 谁能带动新一年市场行情?

第一商用车网2026-01-05
25820

【第一商用车网 原创】

2025年12月,商用车行业迎来年末人事调整密集期。国内多家商用车企,包括福田汽车、潍柴动力、中通客车、金龙汽车、江铃汽车等相继公布重要人事变动,涉及董事会换届、高管退休、岗位更替等多种类型。

福田汽车:新一届领导班子就位 常瑞任董事长!

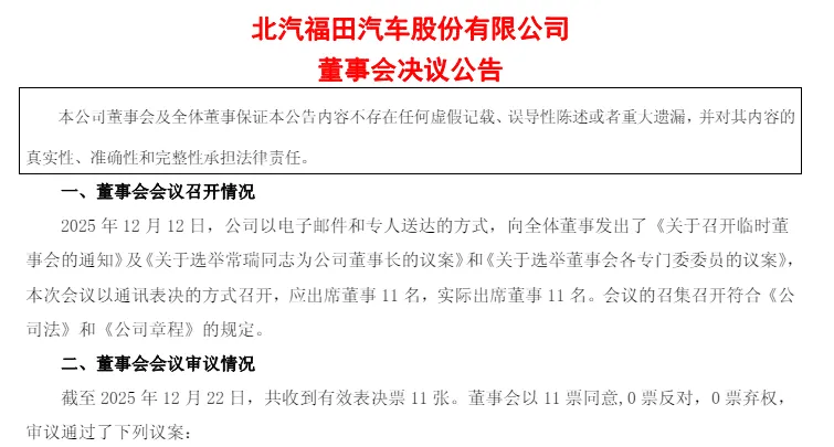
12月12日,北汽福田汽车股份有限公司发布2025年第八次临时股东会决议公告,选举产生了新一届董事会成员。

经审议表决,选举常瑞、武锡斌、吴骥、顾鑫、王学权、王德成为公司第十届董事会董事。张泉不再担任公司董事。同时,公司五届九次职工代表大会选举蔡恩禹担任公司第十届董事会职工代表董事,李庆华不再担任职工代表董事。

12月22日,北汽福田汽车股份有限公司发布董事会决议公告。

管理层迎新1.png

(一)《关于选举常瑞同志为公司董事长的议案》

决议如下:

选举常瑞同志为北汽福田汽车股份有限公司第十届董事会董事长。

(二)《关于选举董事会各专门委委员的议案》

决议如下:

1、关于选举投资管理委员会成员:

(1)选举常瑞董事为投资管理委员会委员;

(2)选举武锡斌董事为投资管理委员会委员;

(3)选举吴骥董事为投资管理委员会委员;

(4)选举王学权董事为投资管理委员会委员;

(5)选举叶盛基独立董事为投资管理委员会委员。

2、关于选举薪酬与考核委员会成员:

(1)选举李亚独立董事为薪酬与考核委员会委员;

(2)选举叶盛基独立董事为薪酬与考核委员会委员;

(3)选举刘亭立独立董事为薪酬与考核委员会委员;

(4)选举顾鑫董事为薪酬与考核委员会委员;

(5)选举黎韦清独立董事为薪酬与考核委员会委员。

3、关于选举审计/内控委员会成员:

(1)选举刘亭立独立董事为审计/内控委员会委员;

(2)选举李亚独立董事为审计/内控委员会委员;

(3)选举黎韦清独立董事为审计/内控委员会委员;

(4)选举常瑞董事为审计/内控委员会委员;

(5)选举顾鑫董事为审计/内控委员会委员。

4、关于选举提名委员会成员:

(1)选举黎韦清独立董事为提名委员会委员;

(2)选举李亚独立董事为提名委员会委员;

(3)选举刘亭立独立董事为提名委员会委员;

(4)选举王学权董事为提名委员会委员;

(5)选举蔡恩禹董事为提名委员会委员。

5、关于选举可持续发展委员会成员:

(1)选举武锡斌董事为可持续发展委员会委员;

(2)选举叶盛基独立董事为可持续发展委员会委员;

(3)选举李亚独立董事为可持续发展委员会委员;

(4)选举黎韦清独立董事为可持续发展委员会委员;

上述委员与公司董事长常瑞共同组成可持续发展委员会,其中常瑞担任主任委员。

另外,公司董事会四个专门委员会的主任选举情况如下:

投资管理委员会委员选举常瑞董事为北汽福田汽车股份有限公司第十届董事会投资管理委员会主任。

薪酬与考核委员会委员选举李亚独立董事为北汽福田汽车股份有限公司第十届董事会薪酬与考核委员会主任。

审计/内控委员会委员选举刘亭立独立董事为北汽福田汽车股份有限公司第十届董事会审计/内控委员会主任。

提名委员会委员选举黎韦清独立董事为北汽福田汽车股份有限公司第十届董事会提名委员会主任。

潍柴:独立非执行董事变更

12月20日,潍柴动力股份有限公司发布关于独立非执行董事变更的公告。公告显示,潍柴动力董事会于近日收到赵福全提交的书面辞职申请,因个人工作安排原因,赵福全申请辞去公司独立非执行董事、董事会审核委员会和薪酬委员会委员等职务。辞去上述职务后,赵福全将不再担任公司(含控股子公司)任何职务。

管理层迎新2.png

经公司2025年第七次临时董事会会议审议通过,同意增补张伟丽为公司第七届董事会独立非执行董事候选人,该事项尚需提交公司股东会审议,任期自股东会决议作出之日起至第七届董事会届满之日止。因赵福全的原定董事任期至第七届董事会届满之日止,其辞职将导致公司独立非执行董事人数低于董事会成员总数的三分之一,为确保公司董事会各项工作的正常开展,根据《中华人民共和国公司法》《深圳证券交易所上市公司自律监管指引第 1 号——主板上市公司规范运作》和《潍柴动力股份有限公司章程》等相关规定,赵福全的辞职待上述增补新的独立非执行董事程序履行完毕后生效。在此之前,赵福全将继续履行其独立非执行董事及在董事会专门委员会中的职责。

中通客车:董事辞职!

12月27日,中通客车股份有限公司发布关于董事辞职的公告。本公司董事会于2025年12月26日收到李明的书面辞职函,李明因达到法定退休年龄申请辞去公司第十一届董事会董事及相关专门委员会职务。

管理层迎新3.png

李明的辞职不会导致公司董事会成员低于法定人数的情形,根据《公司法》《公司章程》的相关规定,董事辞职自辞职报告送达董事会时生效,李明辞职后不再担任本公司任何职务。

金龙汽车:副总裁辞任

12月2日,厦门金龙汽车集团股份有限公司发布关于副总裁辞任的公告。金龙汽车董事会于近日收到副总裁吴文彬的辞任函。

管理层迎新4.png管理层迎新5.png

金龙汽车表示,吴文彬的辞任不会对公司正常生产经营活动产生影响,公司将按照内部管理相关制度做好交接工作。

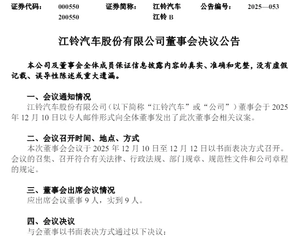
江铃汽车:董事会席位扩充

12月12日,江铃汽车发布董事会决议公告。公告显示,鉴于江铃汽车拟将董事会席位由九人扩充为十一人,包括增设一名独立董事,一名职工代表董事,公司股东南昌市江铃投资有限公司提名陈平,候选公司独立董事,董事会同意将南昌江铃投资有限公司的上述独立董事提名提交公司股东会批准。

管理层迎新6.png

上述提名提交董事会审议前已经独立董事专门会议审议通过。陈平尚未取得独立董事任职资格证书,已承诺参加最近一次深圳证券交易所组织的独立董事培训并取得深圳证券交易所认可的独立董事资格证书。

动力新科:补选公司董事

12月20日,上海新动力汽车科技股份有限公司发布2025年第二次临时股东会决议公告,会议审议通过了关于补选公司董事的议案,聘任刘建超为公司董事。刘建超现任上海新动力汽车科技股份有限公司总经理,此前曾任该公司多个重要管理职务。值得注意的是,动力新科在2025年11月7日刚刚完成总经理更替,刘建超接替到龄退休的徐秋华担任公司总经理。

管理层迎新7.png

速豹科技:首席营销官确认

12月22日,速豹科技通过官方微信宣布迎来重量级战略伙伴——王向银博士正式以联合创始人身份加入速豹,并出任首席营销官(CMO),全面负责中国市场及非欧洲海外市场的产品策略、市场战略与销售体系。

管理层迎新8.png

结语

随着2025年12月商用车行业多项人事变动逐步落地,这些新管理团队将带领企业迎接2026年新一轮的市场挑战。

责任编辑:李秀枝
后发表评论
信息咨询
请输入11位手机号

×
登录
注册
忘记密码