11月行业“换帅”潮起!福田/江淮/广汽/动力新科等高层调整

第一商用车网2025-11-28
31700

【第一商用车网 原创】

2025年11月,我国商用车行业迎来一轮密集的高层人事调整浪潮。福田汽车、江淮汽车、东风汽车、江铃汽车、北汽重卡、广汽领程、动力新科及云内动力等主流企业相继发布重要人事任免公告,涉及董事长、党委书记、总经理、纪委书记等多个核心管理岗位。

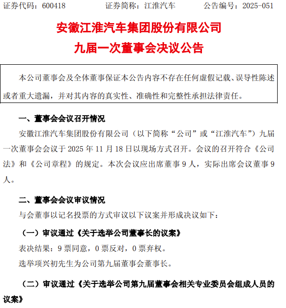
江淮汽车:董事会换届 项兴初续任董事长 李明出任总经理

11月18日晚间,安徽江淮汽车集团股份有限公司九届一次董事会决议公告发布,内容涉及多项重要人事变动。

image001.png

(一)审议通过《关于选举公司董事长的议案》

选举项兴初为公司第九届董事会董事长。

(二)审议通过《关于选举公司第九届董事会相关专业委员会组成人员的议案》

各专业委员会人员组成情况具体如下:

1、提名委员会(5人)

主任委员:尤佳

委员:汤书昆、王素玲、项兴初、许远怀

2、薪酬与考核委员会(5人)

主任委员:汤书昆

委员:尤佳、王素玲、项兴初、许远怀

3、战略委员会(5人)

主任委员:汤书昆

委员:尤佳、王素玲、项兴初、李明

4、审计委员会(5人)

主任委员:王素玲

委员:汤书昆、尤佳、项兴初、马翠兵

各位委员任期与第九届董事会任期一致。

(三)审议通过《关于聘任公司总经理的议案》

聘任李明为公司总经理。

审议通过《关于聘任公司副总经理的议案》

聘任张鹏、罗世成、李卫华、陈继明为公司副总经理。

五)审议通过《关于聘任公司董事会秘书的议案》

聘任赵宁刚为公司董事会秘书。

(六)审议通过《关于聘任公司财务负责人的议案》

聘任张丽军为公司财务负责人。

(七)审议通过《关于聘任公司证券事务代表的议案》

聘任王丽华、王欢为公司证券事务代表。

11月3日晚,江淮汽车发布关于选举第九届董事会职工董事的公告。公告显示,江淮汽车第八届董事会任期届满,根据《公司法》《公司章程》等相关规定,经公司职工代表大会选举,盛保柱当选安徽江淮汽车集团股份有限公司第九届董事会职工董事。本次选举产生的职工董事将与公司股东会选举产生的董事共同组成公司第九届董事会,任期三年。

image003.png

福田汽车:提名新一届董事候选人

11月24日晚间,北汽福田汽车股份有限公司发布董事会决议公告。本次会议审议通过了多项议案,具体如下:

(一)《关于董事会换届选举暨提名第十届董事会非独立董事候选人的议案》

决议如下:

(1)提名常瑞同志为北汽福田汽车股份有限公司第十届董事会董事候选人;

(2)提名武锡斌同志为北汽福田汽车股份有限公司第十届董事会董事候选人;

(3)提名吴骥同志为北汽福田汽车股份有限公司第十届董事会董事候选人;

(4)提名顾鑫同志为北汽福田汽车股份有限公司第十届董事会董事候选人;

(5)提名王学权同志为北汽福田汽车股份有限公司第十届董事会董事候选人;

(6)提名王德成同志为北汽福田汽车股份有限公司第十届董事会董事候选人;

张泉同志不再担任北汽福田汽车股份有限公司董事。

(二)《关于董事会换届选举暨提名第十届董事会独立董事候选人的议案》

决议如下:

(1)提名叶盛基同志为北汽福田汽车股份有限公司第十届董事会独立董事候选人;

(2)提名李亚同志为北汽福田汽车股份有限公司第十届董事会独立董事候选人;

(3)提名刘亭立同志为北汽福田汽车股份有限公司第十届董事会独立董事候选人;

(4)提名黎韦清同志为北汽福田汽车股份有限公司第十届董事会独立董事候选人。

广汽领程:法定代表人变更 董事长换人

11月初,天眼查工商信息显示,广汽领程新能源商用车有限公司发生工商变更,严壮立卸任法定代表人、董事长,由郑衡接任,同时部分主要人员发生变更。

广汽领程新能源商用车有限公司成立于2007年11月,注册资本约29.2亿人民币,经营范围包括汽车零配件设计服务、充电桩销售、汽车整车制造等。股东信息显示,该公司由广汽集团(601238)、广州氢云新能源科技投资合伙企业(有限合伙)、日野自动车株式会社共同持股。

动力新科:迎来新任总经理

11月7日晚间,上海新动力汽车科技股份有限公发布两则涉及人事变动的公告。公告显示,徐秋华因到龄退休已向公司董事会辞去董事、总经理和董事会相关专门委员会委员等职务,辞职后不再担任公司及子公司任何职务。根据公司经营需要,经公司董事长提名,并经董事会提名委员会审核通过,同意聘任刘建超担任公司总经理。

image005.pngimage007.png

一、关于公司董事、高级管理人员变动的议案

徐秋华因到龄退休,已向公司董事会辞去公司董事、总经理和董事会相关专门委员会委员职务。公司董事会对徐秋华在公司任职期间为公司发展作出的贡献表示衷心的感谢。

根据公司经营需要,经公司董事长提名,并经董事会提名委员会审核通过,同意聘任刘建超担任公司总经理,任期自本次董事会审议通过之日起至本届董事会任期结束之日止。

二、关于补选公司董事的议案

经董事会提名委员会审核通过,公司董事会提名刘建超为公司第十一届董事会董事候选人,并提请公司股东会选举,并在股东会审议通过后担任公司董事会战略委员会委员职务、董事会提名委员会委员职务;任期自股东会审议通过之日起至本届董事会任期结束之日止。

本议案尚需提交公司股东会审议,董事会授权董事会秘书室根据有关法律法规以及公司章程的规定筹备召开股东会,股东会召开时间另行通知。

东风汽车:刘巍出任总会计师、党委常委

2025年11月19日,东风汽车集团有限公司召开领导班子(扩大)会,通报了中央组织部有关决定:刘巍任东风汽车集团有限公司总会计师、党委常委。相关职务任命按有关法律规定办理。

image009.png

北汽重卡:党委书记履新

11月初,北汽重卡官方信息显示,霍加林已正式担任北汽重卡党委书记一职。在北汽重卡11月3日发布的官方推文中,标题明确为《北汽重卡党委书记霍加林向全体干部发出动员令:凝心聚力担使命实干攻坚启新程》。霍加林此前长期担任北汽重卡常务副总裁,主导推动企业“高质量低成本”核心战略的落地与实施。

image011.png

江铃汽车:纪委领导调整!

11月5日,江铃汽车集团有限公司召开领导班子会议,通报了南昌市委有关决定:屈小兵任江铃汽车集团有限公司党委常委、纪委书记、监察专员。

image013.png

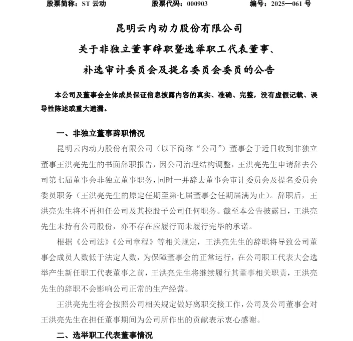
云内动力:董事更迭!

11月28日,昆明云内动力股份有限公司发布关于非独立董事辞职暨选举职工代表董事、补选审计委员会及提名委员会委员的公告。公告显示,王洪亮申请辞去公司第七届董事会非独立董事职务,同时一并辞去董事会审计委员会及提名委员会委员职务(王洪亮的原定任期至第七届董事会任期届满为止)。公司选举陈永担任公司第七届董事会职工代表董事,同时同意选举陈永担任公司第七届董事会审计委员会及提名委员会委员。

image015.png

一、非独立董事辞职情况

昆明云内动力股份有限公司(以下简称“公司”)董事会于近日收到非独立董事王洪亮的书面辞职报告,因公司治理结构调整,王洪亮申请辞去公司第七届董事会非独立董事职务,同时一并辞去董事会审计委员会及提名委员会委员职务(王洪亮的原定任期至第七届董事会任期届满为止)。

二、选举职工代表董事情况

根据《公司法》《公司章程》等有关规定,公司于2025年11月27日召开了三届三次职工代表组长联席会议,经表决选举陈永(简历详见附件)担任公司第七届董事会职工代表董事,任期自公司三届三次职工代表组长联席会议审议通过之日起至公司第七届董事会任期届满之日止。

三、补选董事会审计委员会及提名委员会委员情况

鉴于王洪亮因公司治理结构调整申请辞去公司董事、审计委员会及提名委员会委员职务,根据《公司法》《公司章程》《审计委员会实施细则》《提名委员会实施制度》的规定,为保障审计委员会及提名委员会的正常运行,公司于2025年11月27日召开第七届董事会第十五次会议,审议通过了《关于补选第七届董事会审计委员会及提名委员会委员的议案》,同意选举陈永担任公司第七届董事会审计委员会及提名委员会委员,任期与第七届董事会任期一致。

结语

11月的人事调整浪潮,或许正是下一轮行业格局重塑的序曲。这些手握新使命的管理者们将如何引领企业破局前行?值得市场持续关注。

责任编辑:郝奇
后发表评论
信息咨询
请输入11位手机号

×
登录
注册
忘记密码