解放/重汽领跑 徐工晋级前五 11月重卡影响力榜单出炉

第一商用车网2025-12-14
18100

第一商用车网 苏小鹏

据第一商用车网统计,在2025年11月(2025年11月3日-2025年11月30日)的4周内,国内9家主流重卡品牌“重卡第一影响力指数”的总得分为2220分,环比10月(2566分)5周下降13.5%,较去年同期4周得分(2298分)略降3.4%。

image001.jpg

虽说总得分同比迎来微降,但由于统计周数不同,11月周均得分环比来看还是微涨的,尤其考虑到10月份的得分成绩较为突出,加上2025武汉商用车展的助推,11月的影响力总分可谓含金量十足,9家重卡品牌也用传播数据证明了重卡市场的火热。

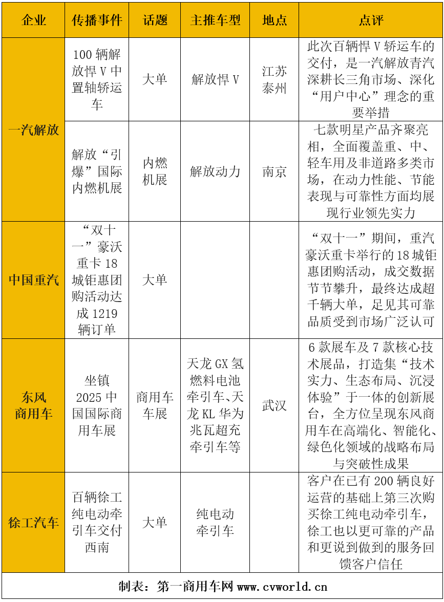
2025年11月“重卡第一影响力”传播事件统计 

1.png

解放开启“直播带货”模式 重汽“双十一”成绩亮眼

11月份“重卡第一影响力指数”冠军依然花落一汽解放,且进一步拉开了与其他品牌的差距。2025年以来,一汽解放已连续11个月夺冠,没有意外的话,全年总冠军也将被其收入囊中。

2.pngimage003.jpg

11月初,解放J7率先传来捷报,10月销量再创新高,突破1100辆;月中,武汉商用车展启幕,一汽解放携多款新能源明星车型、解放动力系列产品及后市场产品悉数亮相,成为全场瞩目的焦点;同期,一汽解放J7整车智能工厂成功举办“解放号·领航者!双十一亿万补贴”的全球商用车行业首家直播推介活动,总订单量超6000辆,收获满满;2025国际内燃机及动力装备博览会上,解放动力携七款核心技术产品重磅登场;一汽解放印尼代理PT Gaya Makmur Mobil带领147人客户团到访长春交流,双方共签署350余辆意向订单;下旬,一汽解放与大客户战略签约暨百辆轿运车交付仪式在江苏泰州举行;以“青致远 鹰未来 驰新程” 为主题的一汽解放鹰驰系列广西区域上市发布会在钦州圆满举行。

image005.png

与一汽解放同样表现优异的还有中国重汽。11月中旬,重汽豪沃重卡举行18城钜惠团购活动,成交数据节节攀升,最终“双十一”18城接力活动共达成1219辆订单,成绩亮眼;同期,中汽测评重磅揭晓中国商用车专项评价结果,其中中国重汽汕德卡C9H以“五星+”成绩强势登榜,将我国重卡品质推向新高度;中国重汽80辆豪沃新能源自卸车交车仪式在唐山举行;下旬,25个月突破100万公里,中国重汽汕德卡燃气车以全勤实力突破高效极限;“2025第一商用车网年度评选”颁奖典礼在北京举行,中国重汽汕德卡C9H成功摘得“2025年度第一推荐高端智能重卡”大奖……

东风主场亮相武汉商用车展 徐工将新能源进行到底

11月份,商用车市场的大事件莫过于2025中国国际商用车展览会(CCVS)在武汉盛大启幕。作为商用车领域的盛事,东道主东风公司自然引人关注。其中,东风商用车以“智绘绿境·驭见未来”为主题,携覆盖纯电、氢能、混动、智能技术路线的6款展车及7款核心技术展品重磅亮相,打造集“技术实力、生态布局、沉浸体验”于一体的创新展台,全方位呈现其在高端化、智能化、绿色化领域的战略布局与突破性成果。除了家门口的国际车展,11月东风商用车的大事件还包括:定义卡车文化新未来,东风天龙哥俱乐部暨天龙哥权益重磅发布;“2025年度第一推荐可靠电动重卡”花落东风天龙KL纯电牵引车;东风商用车新品共创襄阳启幕,书写可靠新篇章。

3.pngimage009.jpg

让小编印象深刻的还有徐工汽车的月度表现,尤其是新能源车市场,徐工可以说所向披靡。11月初,徐工西南市场再传捷报,100辆徐工纯电动牵引车交付客户,助力当地砂石料运输,这是客户在已有200辆良好运营的基础上第三次购买徐工纯电动牵引车;下旬,“2025第一商用车网年度评选”颁奖典礼上,徐工XG2 EX710S新能源牵引车凭借领先的技术优势和卓越的市场表现,荣获“2025年度第一畅销新能源重卡”称号;同期,徐工集团与京东集团签署战略合作,双方基于良好的合作基础和业务优势,进一步拓展物流、工业品、数字技术、海外供应链服务等领域的合作范围。

image011.jpg

除上述事件外,11月份,重卡市场较有影响力的事件和话题还包括:陕汽重卡与万里扬签订战略合作协议;北奔重汽斩获“2025年度基建行业第一推荐品牌”大奖;第20000辆下线,北汽重卡驶入发展快车道;2025远程燃冬创富季暨星瀚重卡品鉴会在深圳举办等。

编后语

12月份,各重卡品牌为冲击年度目标,市场竞争势必会愈发激烈,加上年会季的到来,各主机厂在传播方面也会越发重视,“重卡第一影响力指数”月度得分或将进一步提升。那么,2025年的最后一个月,各重卡品牌会有哪些经典案例诞生呢?

责任编辑:郝奇
后发表评论
信息咨询
请输入11位手机号

×
登录
注册
忘记密码