长安反超长城 五十铃第三 日产/大通缠斗 3月皮卡影响力榜单

第一商用车网 2026-04-21
25830

【第一商用车网 原创】

根据第一商用车网的统计,在2026年3月的“皮卡第一影响力指数”月度排名中,前十名的皮卡品牌依次为长安、长城、江西五十铃、郑州日产、上汽大通、江铃、福田、江淮、福特和雷达。3月总得分为1440,环比下滑3.5%,同比下滑7.6%。

进入3月,皮卡市场动向如何?请看第一商用车网带来的详细解读。

3月皮卡影响力榜单.png

长安反超 大通坐稳前五

3月,长安再度超越长城登顶“皮卡第一影响力指数”月度榜单,但两者分差并不大(26分);江西五十铃、郑州日产分列第三、四名,与身后的品牌拉来了明显差距;上汽大通延续了今年以来的强势表现,已稳定进入前五名的位置;江铃紧随其后位居第六,福田、江淮、福特和雷达分列第七至第十名。

3月皮卡影响力榜单2.png

3月长安的登顶并非偶然,本月推出的“惠民创业季”与2月极寒试炼的技术背书形成传播合力,有效拉动了品牌热度;上汽大通连续两月稳居前五,表明其此前在海外出口、产品口碑等方面的积累已转化为持续的影响力输出;雷达位列第十,表明在新能源皮卡购置税政策退坡预期下,纯电路线的市场声量受到一定压制。整体来看,3月皮卡市场传播格局呈现“头部拉锯、中部断层、尾部胶着”的特点,各梯队内部的分化趋势正在加剧。

3月皮卡影响力榜单3.png

市场迎来新车“上市潮”

3月,皮卡市场迎来久违的新品集中上市潮。与以往追求参数不同,本月新车普遍回归务实路线:定价更贴近用户预期,配置更聚焦实际使用场景,动力组合也更强调燃油经济性与可靠性的平衡。

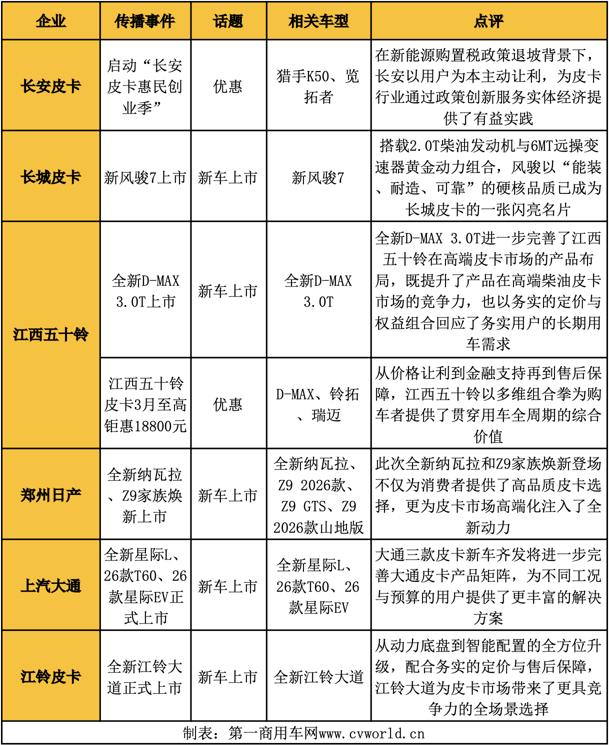
3月7日,长城新风骏7正式上市,共推出柴油两驱、柴油四驱两个版本,官方建议零售价分别为8.68万元、9.98万元。新风骏7搭载2.0T柴油发动机与6MT手动变速箱黄金动力组合,成熟可靠,延用“前扭杆弹簧+后5片钢板弹簧”经典悬架,兼顾舒适、承载,确保车辆在重载工况下的长期耐用性,打造“开不坏”的品质口碑。从城市物流到乡村振兴,从个体创业到国家基建,风骏早已超越工具车的属性,见证并参与个体经济崛起、乡村振兴与国家基建的过程。如今,风骏以“能装、耐造、可靠”的硬核品质,已成为长城皮卡的一张闪亮名片。

3月皮卡影响力榜单4.png

3月20日,备受瞩目的江西五十铃全新D-MAX 3.0T在南昌正式上市,官方指导价16.98万元起。D-MAX 3.0T搭载的4JJ3发动机最大功率155千瓦,峰值扭矩560牛米,1000转即可爆发380牛米扭矩。凭借行业唯一的低爆压技术及独创的高频淬火工艺,在强悍性能之外实现了行业领先的耐用性与可靠性,百公里综合油耗仅8.6升,堪称“柴油动力机皇”。全新D-MAX 3.0T正式上市,进一步完善了江西五十铃在高端皮卡市场的产品布局,配合扎实的越野硬件与多重售后保障,既提升了产品在高端柴油皮卡市场的竞争力,也以务实的定价与权益组合回应了务实用户的长期用车需求。

3月皮卡影响力榜单5.png

3月26日,郑州日产全新纳瓦拉与Z9家族上市。全新纳瓦拉柴油动力版本,最大功率122千瓦,峰值扭矩420牛米,动力与燃油经济性兼得;汽油版本升级2.0T发动机,最大功率168千瓦,峰值扭矩360牛米,两种动力选择全面覆盖不同用户需求;Z9家族焕新涵盖Z9 2026款、Z9 GTS及Z9 2026款山地版,三款精准定位的产品覆盖全场景需求,凭借500牛米强动力、百公里7.9升低油耗等优势打破市场格局。此次,全新纳瓦拉和Z9家族焕新登场不仅为消费者提供了高品质皮卡选择,更为皮卡市场高端化注入了全新动力。

3月皮卡影响力榜单6.png

3月30日,上汽大通全新星际L、2026款T60、2026款星际EV正式上市。全新星际L搭载2.5T柴油动力,520牛米峰值扭矩、额定载重超过同级100%,轻松应对工程重载、农林长途运输;2026款T60配备2.0T柴油动力,1.45立方米超大货箱,精准适配个体创业与城乡运输场景;2026款星际EV凭借88度电续航领先同级纯电皮卡,支持40分钟高效快充,成为B端高频作业型用户的理想选择。作为中国高端皮卡出口第一的品牌,大通三款皮卡新车齐发将进一步完善其皮卡产品矩阵,为不同工况与预算的用户提供了更丰富的解决方案。

3月皮卡影响力榜单7.png

3月28日,全新江铃大道正式上市,起售价11.28万元。新车基于巡天架构2.0打造,搭载蓝焰MAX柴油发动机,最大213马力、峰值扭矩510牛米,百公里综合油耗6.9升,兼顾动力与经济性;底盘方面车架纵梁加强板面积扩大2倍,后桥承载能力提升300公斤;智能化层面配备J-Space 2.0智能座舱与J-Pilot 2.0驾驶辅助。从动力底盘到智能配置的全方位升级,配合务实的定价与售后保障,江铃大道为皮卡市场带来了更具竞争力的全场景选择。

3月皮卡影响力榜单8.png

纵观3月上市的皮卡新品,“务实”成为贯穿始终的关键词,各品牌不约而同地将用户真实需求置于首位。当行业告别配置内卷,回归产品本质,皮卡市场的竞争正走向更加理性、务实的阶段。

优惠让利直抵用户

新车扎堆上市的同时,另一条“务实”的营销主线也在3月展开——那就是直接触达用户的优惠让利。

2026年3月“皮卡第一影响力指数”大事件统计

3月皮卡影响力榜单9.png

3月,长安汽车启动了“长安皮卡惠民创业季”活动,针对长安猎手K50与长安览拓者两款主力皮卡推出多重组合政策,其中猎手K50可补贴后售价下探至11.79万元起,览拓者补贴后9.39万元起。这一轮以“税补兜底”为核心的促销活动,精准聚焦小微企业主与个体创业者,通过实实在在的购车优惠与全周期用车保障,有效降低了创业初期的资金压力与用车成本。在新能源购置税政策退坡背景下,长安以用户为本主动让利,既是对市场变化的务实应对,也为皮卡行业通过政策创新服务实体经济提供了有益实践。

3月皮卡影响力榜单10.png

同样在3月推出优惠活动的还有江西五十铃,购全系皮卡车型可享至高18800元综合优惠。D-MAX、铃拓、瑞迈三款主力车型各有针对性让利,还可叠加两年免息金融支持。尤为值得一提的是,此次同步推出的“长效安心包”服务政策,将发动机与变速箱核心动力总成纳入终身质保范围,排放系统主要零部件保修期也延长至四年或八万公里。从价格让利到金融支持再到售后保障,江西五十铃以多维组合拳为购车者提供了贯穿用车全周期的综合价值,切实降低了用户从购车到用车的长期持有成本。

3月皮卡影响力榜单11.png

结束语

3月皮卡市场的关键词只有一个:务实。新车定价更接地气,配置更贴近场景,更有品牌通过优惠直接让利。行业从拼参数转向拼实用,皮卡才真正回归了工具车的本质。用户要的从来不是营销噱头,而是一辆买得起、用得住、靠得住的皮卡。

责任编辑:李秀枝
后发表评论
信息咨询
请输入11位手机号

×
登录
注册
忘记密码