长城/长安领跑 福特升前五 11月皮卡影响力排名揭晓

第一商用车网2025-12-11
23130

【第一商用车网 原创】

随着2025年进入收官阶段,国内皮卡市场的竞争愈发激烈。11月,皮卡市场有哪些新品登场?各品牌又有哪些亮眼的营销案例?

请看第一商用车网带来的最新解读。

11月皮卡影响力排名揭晓1.png

头部品牌排名无变化 福特升至第五

根据第一商用车网的统计,在2025年11月的“皮卡第一影响力指数”月度排名中,前十名的皮卡品牌依次为长城、长安、郑州日产、江西五十铃、福特、江淮、福田、雷达、江铃和上汽大通。11月总得分为1544分,环比增长2.12%,同比上涨11.56%,表现稳中有进。

11月皮卡影响力排名揭晓2.png

11月的排名揭示了皮卡市场品牌影响力的两个鲜明特点:一是头部阵营的统治力稳固,二是腰部品牌的竞争充满变数。在11月的排名中,前四名的品牌(长城、长安、郑州日产、江西五十铃)无论是排名还是分数环比均没有发生太大的变化,这也从侧面印证了市场领先品牌凭借其深厚的技术积淀、丰富的产品矩阵和广泛的市场认知,已经构建起坚实的竞争壁垒。

11月皮卡影响力排名揭晓3.png

多品类新车集中上市

11月,皮卡市场的竞争进一步加剧。主流品牌不再满足于单一爆款,而是通过构建覆盖不同价格带与功能定位的完整产品矩阵,满足多元需求,巩固市场领先地位。

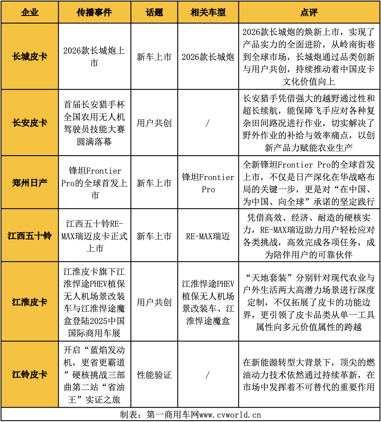
首先来看长城。2025广州车展首日,长城炮在品牌新品发布会上发布2026款长城炮,其中2026款商用炮官方建议零售价为9.98万元-14.28万元,2026款乘用炮官方建议零售价为12.68万元-16.88万元,2026款越野炮官方建议零售价为17.98万元-18.88万元。2026款长城炮搭载2.4T大排量高性能发动机,拥有480牛米峰值扭矩,1500转就能爆发全力,更具备“高原不高反、高温不过热、高寒一把着”的多场景实力,汽油同样升级高功率,最大净功率从140千瓦升级到160千瓦。2026款长城炮的焕新上市,实现了产品实力的全面进阶,从岭南街巷到全球市场,长城炮通过品类创新与用户共创,持续推动着中国皮卡文化价值向上。

11月皮卡影响力排名揭晓4.png

11月27日,郑州日产锋坦Frontier Pro全球首发上市,锋坦Frontier Pro售价区间16.99万元-19.99万元,锋坦Frontier Pro PHEV售价区间18.99万元-24.99万元。锋坦Frontier Pro基于全球多元越野平台“星核”打造,依托郑州日产32年的技术积淀,传承日产皮卡一贯的可靠耐用、强悍性能,深度融合了前沿的智能科技、媲美高端乘用车的舒适化体验。全新锋坦Frontier Pro的全球首发上市,不仅是日产深化在华战略布局的关键一步,更是对“在中国、为中国、向全球”承诺的坚定践行。

11月皮卡影响力排名揭晓5.png

11月14日,江西五十铃RE-MAX瑞迈皮卡正式上市。新车推出多款配置,官方指导价8.68万元起。动力方面,RE-MAX瑞迈搭载被誉为“经济耐造机皇”的全新4JD2柴油发动机,最大功率110千瓦,峰值扭矩400牛米,在高温、高原、高寒、山区、扬尘及城市拥堵等复杂工况中表现稳定可靠。-30℃极寒下,1.7秒实现快速冷启动;50℃高温炙烤中,动力输出平稳;4800米高原之上,动力响应依然充沛。作为一款专为实干家打造的全能皮卡车型,RE-MAX瑞迈凭借高效、经济、耐造的硬核实力,助力用户轻松应对各类挑战,高效完成各项任务,成为陪伴用户的可靠伙伴。

11月皮卡影响力排名揭晓6.png

皮卡+生态 开辟价值增长新曲线

随着皮卡工具属性的边界被打破,主流品牌正积极将皮卡与特定行业、新兴生活方式深度绑定,通过“皮卡+生态”的模式,开辟全新的价值增长曲线。

2025年11月“皮卡第一影响力指数”大事件统计

11月皮卡影响力排名揭晓7.png

11月,首届长安猎手杯全国农用无人机驾驶员技能大赛圆满落幕,期间612名飞手同台竞技,为农业现代化培养了大量高素质人才,也为乡村振兴注入了科技的力量。此次大赛这不仅是一次成功的品牌展示,更深层次地揭示了皮卡车型在现代农业中的重要作用。长安猎手凭借强大的越野通过性和超长续航,能保障飞手应对各种复杂田间路况进行作业,从单纯的交通工具演进为“移动工作站”,切实解决了野外作业的补给与效率痛点,以创新产品力赋能农业生产。

11月皮卡影响力排名揭晓8.png

无独有偶,江淮皮卡也在农业等领域积极探索。11月10日,江淮皮卡旗下江淮悍途PHEV植保无人机场景改装车与江淮悍途魔盒登陆2025中国国际商用车展(CCVS),以“天地套装”生动诠释“皮卡+新农业+泛越野”的全场景价值创新。江淮悍途PHEV植保无人机场景改装车与江淮悍途魔盒分别针对现代农业与户外生活两大高潜力场景进行深度定制,不仅拓展了皮卡的功能边界,更引领了皮卡品类从单一工具属性向多元价值属性的跨越。

11月皮卡影响力排名揭晓9.png

此外,江铃也通过一场公开、透明的极限节油挑战,展示了其在传统动力领域的技术底蕴。11月12日,江铃汽车开启“蓝焰发动机,更省更霸道”硬核挑战三部曲第二站“省油王”实证之旅。媒体试驾全程可开窗和打开空调除霜,像普通用户一样自由加速、刹车,完成覆盖城市拥堵、省道乡道、高速路段的百公里旅程,最终6辆试驾车百公里油耗均低于工信部6.8L的数据、更创下了最低5.5L/100公里的惊人成绩,按年行驶5万公里的里程计算,每年可为用户节省燃油费用约8000元。江铃蓝焰动力用“反向虚标”的实力,验证了其官方宣称的卓越节油性能,这不仅是对用户核心经济利益的切实保障,也标志着在新能源转型大背景下,顶尖的燃油动力技术依然通过持续革新,在市场中发挥着不可替代的重要作用。

11月皮卡影响力排名揭晓10.png

结束语

皮卡市场头部品牌通过产品焕新巩固“护城河”,而更多的品牌则跳出参数竞赛,转向对真实使用场景的深耕和用户价值的深度共鸣。步入年底,市场的竞争维度已从单纯的产品力比拼,扩展至生态构建、文化认同和用户体验的全方位角逐。未来,真正理解且满足用户多元化生活与工作需求的品牌,或将在竞争中持续领跑。

责任编辑:李秀枝
后发表评论
信息咨询
请输入11位手机号

×
登录
注册
忘记密码