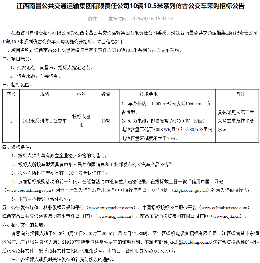
江西南昌公共交通运输集团有限责任公司10辆10.5米系列仿古公交车采购招标公告

本站2026-04-21
10960

4月16日,江西南昌公共交通运输集团有限责任公司10辆10.5米系列仿古公交车采购招标公告发布。

公告1.png公告2.png

江西省机电设备招标有限公司受江西南昌公共交通运输集团有限责任公司委托,就江西南昌公共交通运输集团有限责任公司10辆10.5米系列仿古公交车采购实施公开招标,项目信息如下:

一、项目名称:江西南昌公共交通运输集团有限责任公司10辆10.5米系列仿古公交车采购。

二、项目概况:

1、交货地点:南昌市,招标人指定地点。

2、资金来源:自筹资金。

三、招标范围:

采购.png

四、资格条件:

1、投标人须为具有独立企业法人资格的制造商;

2、投标人所投车型须具有中华人民共和国信息和工业部发布的《汽车产品公告》。

3、投标人所投车型须具有“3C”安全认证证书;

4、参加招标采购活动的前三年内,在经营活动中没有重大违法记录,在投标截止日未被“信用中国”网站(www.creditchina.gov.cn)列为“严重失信”或者未被“中国执行信息公开网”网站(zxgk.court.gov.cn)列为失信被执行人;

5、本项目不接受联合体投标。

五、公告发布媒体:精彩纵横云采购平台(www.yingcaicheng.com)、中国招标投标公共服务平台(www.cebpubservice.com)、江西南昌公共交通运输集团有限责任公司官网(www.ncgj.com.cn)、南昌市交通投资集团有限公司官网(www.ncjttz.cn)。

六、招标文件的获取:

有意向的投标人请于2026年4月16日8:30时至2026年4月23日17:30时,至江西省机电设备招标有限公司(江西省南昌市东湖区省府北二路92号咨询大厦)2楼207室携带资格条件要求的证明材料,或通过邮件jxtc3@jxbidding.com发送符合资格条件的材料后获取招标文件,纸质招标文件在招标代理处获取。本项目平台使用费为400元人民币。

注:各投标人请及时关注发布的补充与修改的通知。

七、投标截止时间及投标文件递交地点:

1、投标截止时间:2026年5月7日14时30分。

2、纸质投标文件递交地点和开标地点:江西省机电设备招标有限公司7楼701室。(江西省南昌市东湖区省府大院北二路92号)。

3、逾期送达的或者未按要求密封的纸质投标文件,将不予接收。

八、联系方式

招标人:江西南昌公共交通运输集团有限责任公司

联系电话:0791-86280698

采购代理机构:江西省机电设备招标有限公司

详细地址:南昌东湖区省政府大院北二路92号

联 系 人:刘明明、周龙文、郝以巍

电    话: 0791-86353523、15170433537

电子函件:jxtc3@jxbidding.com

责任编辑:李秀枝
后发表评论
信息咨询
请输入11位手机号

×
登录
注册
忘记密码