江苏靖江:10辆纯电动公交车采购招标

本站2026-03-20
1030

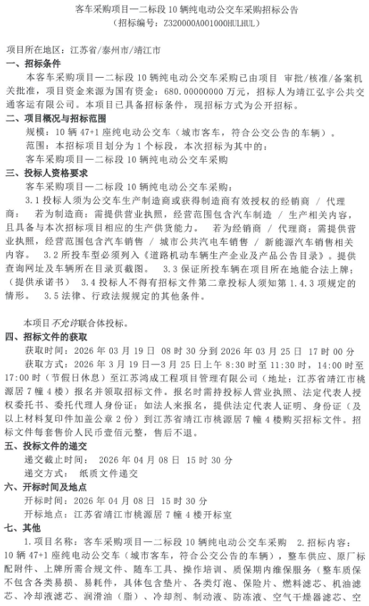
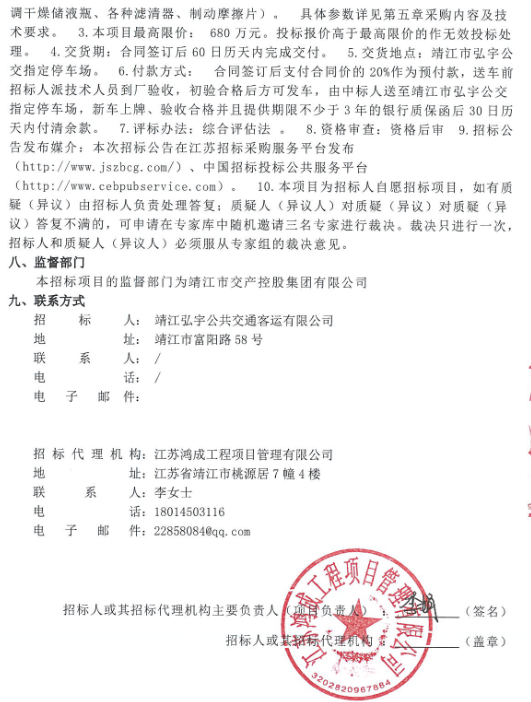
3月18日,客车采购项目—二标段10辆纯电动公交车采购招标公告发布,招标人为靖江弘宇公共交通客运有限公司。该项目预算资金为680万元,招标内容为10辆47+1座纯电动公交车(城市客车,符合公交公告的车辆)。

客车采购1.png客车采购2.png

责任编辑:李秀枝
后发表评论
信息咨询
请输入11位手机号

×
登录
注册
忘记密码