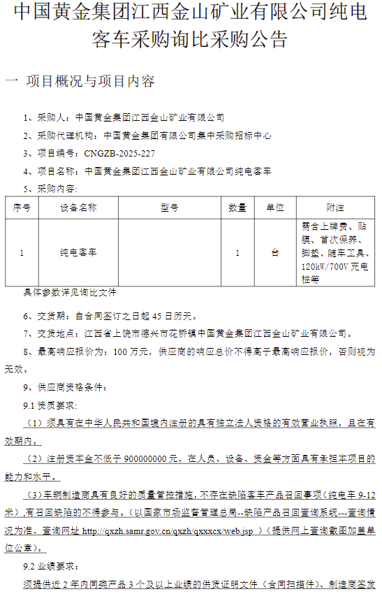
中国黄金集团江西金山矿业有限公司纯电客车采购询比采购公告
发表评论
收藏文章
中国黄金集团江西金山矿业有限公司纯电客车采购询比采购公告
本站
2026-03-10
60
字
0
3月10日,中国黄金集团江西金山矿业有限公司纯电客车采购询比采购公告发布。最高响应报价为100万元,采购1台纯电动客车。
责任编辑:李秀枝
登录
后发表评论
信息咨询
您的姓名
您的单位
您的手机
请输入11位手机号
验证码
获取验证码
咨询的问题
提交评论
轻卡1.6万辆增20% 客车各车型均实现增长
轻卡1.6万辆增20% 客车各车型均实现增长
福田2月销商用车2.9万辆
影响力指数总得分为1469分。就各家传播表现来看
轻卡1.6万辆增20% 客车各车型
官 微
卡车空间站
×
登录
注册
忘记密码
获取验证码
注册即代表已阅读并同意
《第一商用车网用户协议》