福田中标茂名交旅13米高级营运燃油大客车采购项目
发表评论
收藏文章
福田中标茂名交旅13米高级营运燃油大客车采购项目
本站
2026-03-04
72
字
0
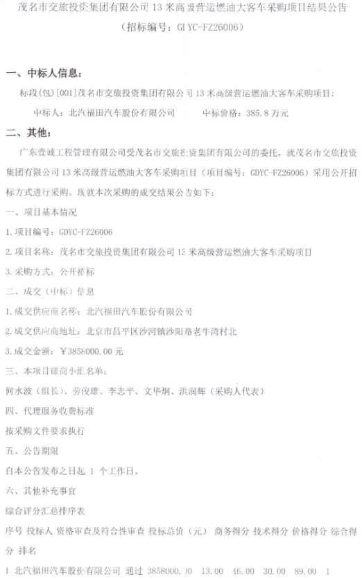
2月28日,茂名市交旅投资集团有限公司13米高级营运燃油大客车采购项目结果公告发布。中标人为北汽福田汽车股份有限公司,中标价格为385.8万元。
责任编辑:李秀枝
登录
后发表评论
信息咨询
您的姓名
您的单位
您的手机
请输入11位手机号
验证码
获取验证码
咨询的问题
提交评论
轻卡1.6万辆增20% 客车各车型均实现增长
轻卡1.6万辆增20% 客车各车型均实现增长
福田2月销商用车2.9万辆
影响力指数总得分为1469分。就各家传播表现来看
轻卡1.6万辆增20% 客车各车型
官 微
卡车空间站
×
登录
注册
忘记密码
获取验证码
注册即代表已阅读并同意
《第一商用车网用户协议》