豪掷10.8亿元!1208辆纯电动客车大单谁能拿下?

本站2026-02-05
1510

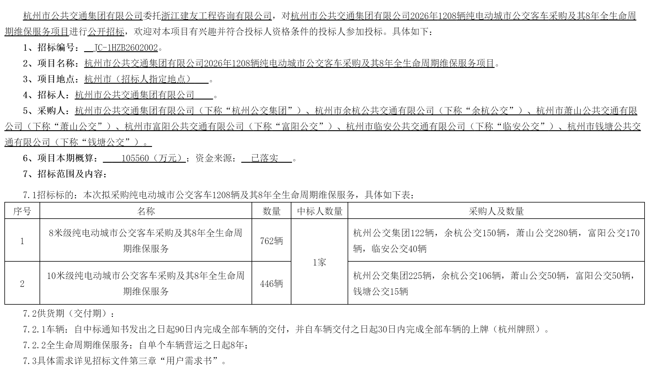
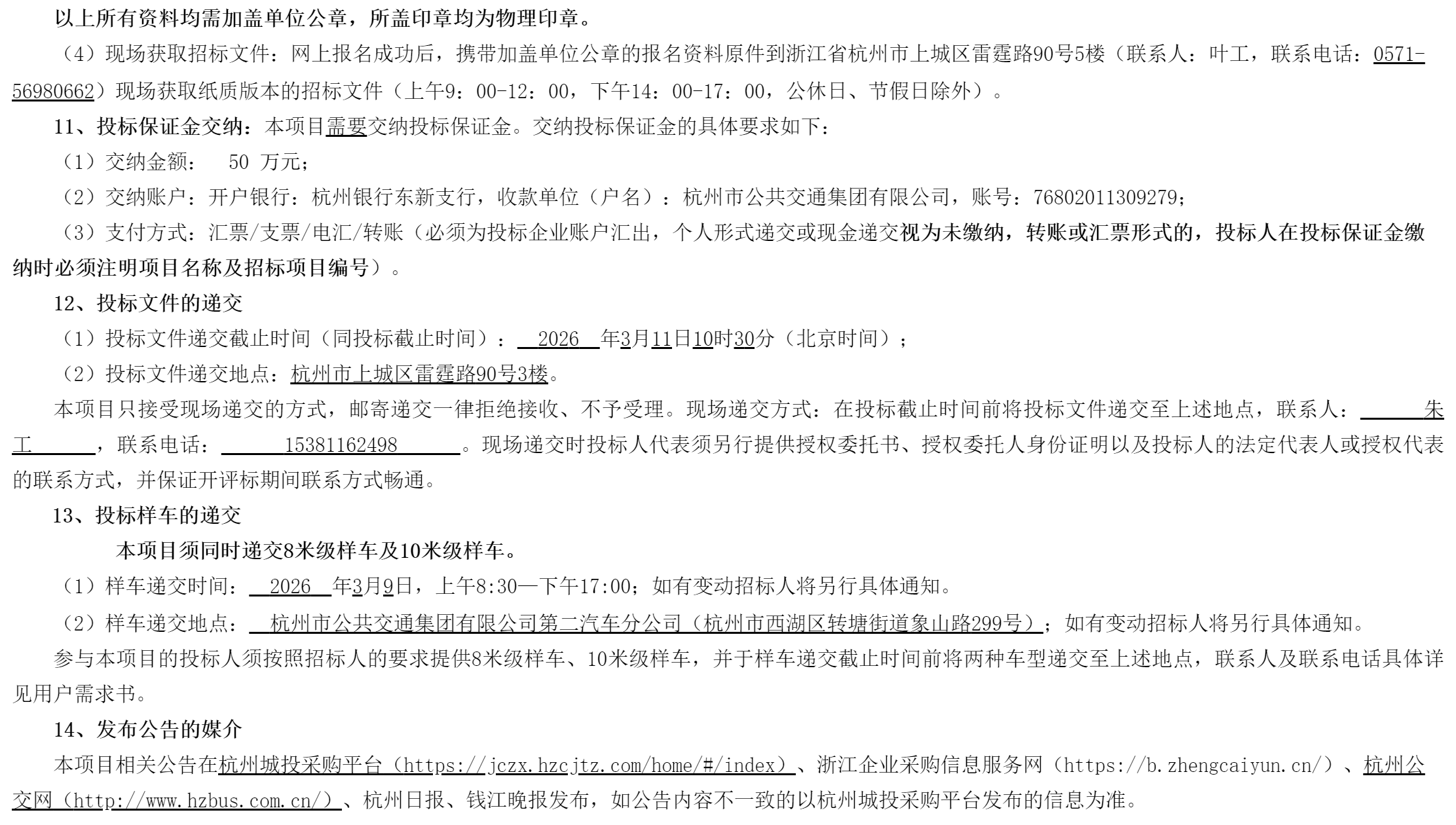
2月4日,杭州市公共交通集团有限公司发布招标公告,计划采购1208辆纯电动城市公交客车,并包含8年全生命周期维保服务。该项目总预算为105560万元,采购车型包括762辆8米级客车和446辆10米级客车。

投标人需在2026年2月5日至2月12日期间完成网上报名,并于2026年3月11日前递交投标文件。

1.png2.png3.png4.png

责任编辑:郝奇
后发表评论
信息咨询
请输入11位手机号

×
登录
注册
忘记密码