金旅/宇通/中车竞争这一公交车大单!谁中标?

本站2026-01-30
1360

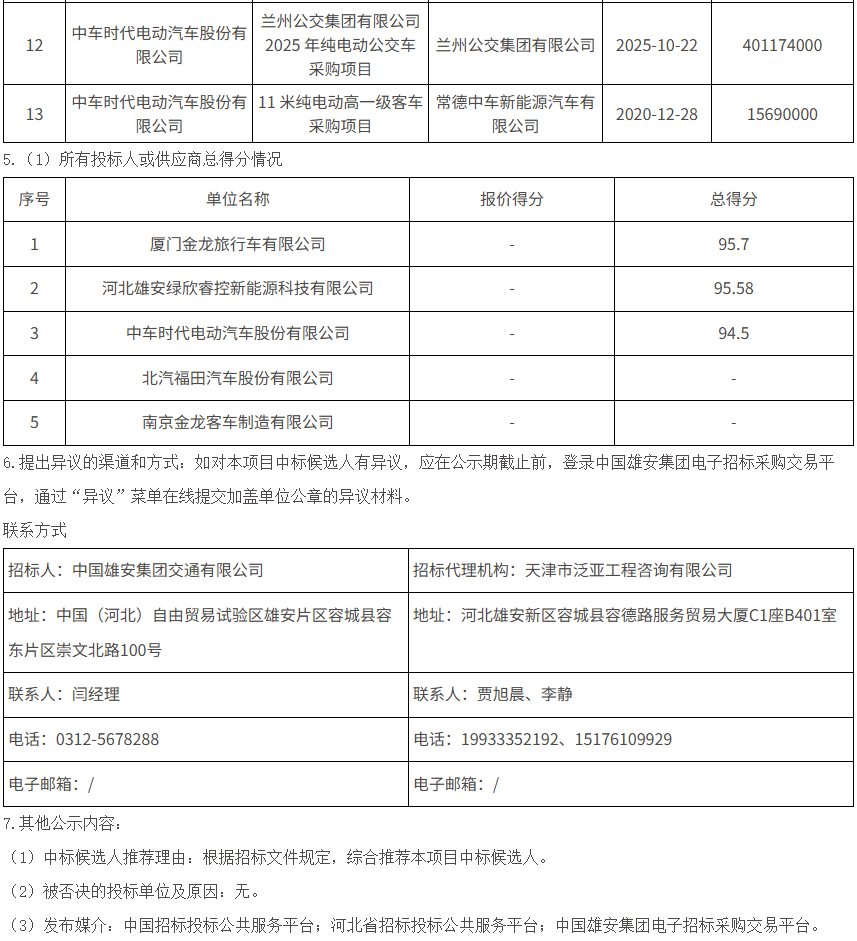
1月30日,中国雄安集团交通有限公司购置2025年第二批公交车项目中标候选人公示发布。中标候选人第一名为厦门金旅,投标价格为3392万元;中标候选人第二名为河北雄安绿欣睿控新能源科技有限公司,投标价格为3398万元;中标候选人第三名为中车电动,投标价格为3396.8万元。

雄安1.png雄安2.png雄安3.png

责任编辑:李秀枝
后发表评论
信息咨询
请输入11位手机号

×
登录
注册
忘记密码