南平公交电池更换项目招标重要调整

本站2026-01-18
1980

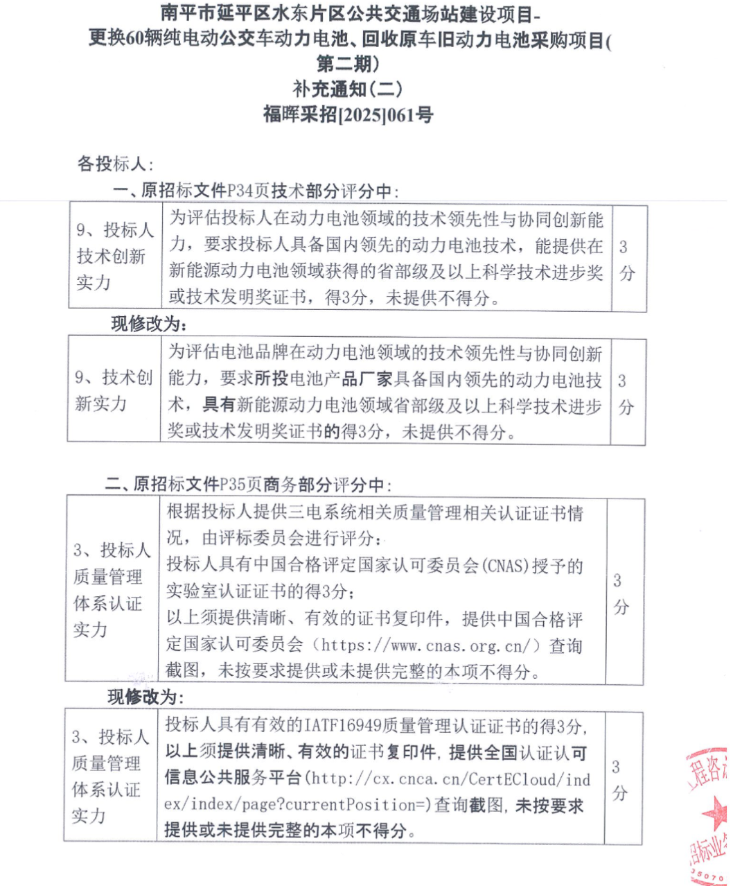
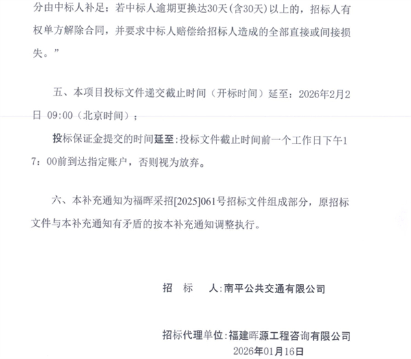
近日,南平公共交通有限公司就“更换60辆纯电动公交车动力电池、回收原车旧动力电池采购项目(第二期)”发布重要补充通知。通知对招标文件中的关键技术评分标准、商务要求及交付时间等进行了多项实质性修改,并将投标文件递交截止时间(开标时间)延期至2026年2月2日上午9时。此次调整涉及将部分技术评分从考察投标人本身转向考察所投电池品牌,明确了具体的电池更换截止日期与逾期违约责任,进一步规范了项目要求。

1.png2.png3.jpg4.jpg

责任编辑:郝奇
后发表评论
信息咨询
请输入11位手机号

×
登录
注册
忘记密码