宇通或又中标!
发表评论
收藏文章
宇通或又中标!
本站
2026-01-14
66
字
0
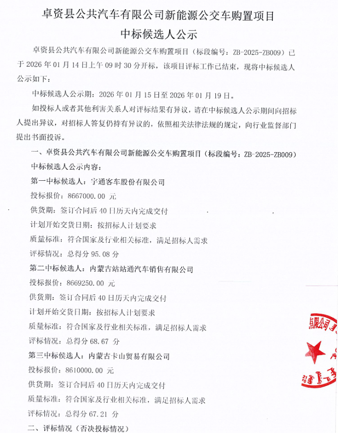
近日,卓资县公共汽车有限公司新能源公交车购置项目中标候选人公示发布。中标候选人第一名为宇通客车股份有限公司,投标报价866.7万元。
责任编辑:郝奇
登录
后发表评论
信息咨询
您的姓名
您的单位
您的手机
请输入11位手机号
验证码
获取验证码
咨询的问题
提交评论
轻卡1.6万辆增20% 客车各车型均实现增长
轻卡1.6万辆增20% 客车各车型均实现增长
福田2月销商用车2.9万辆
影响力指数总得分为1469分。就各家传播表现来看
轻卡1.6万辆增20% 客车各车型
官 微
卡车空间站
×
登录
注册
忘记密码
获取验证码
注册即代表已阅读并同意
《第一商用车网用户协议》