39台纯电动客车招标

本站2025-12-10
4750

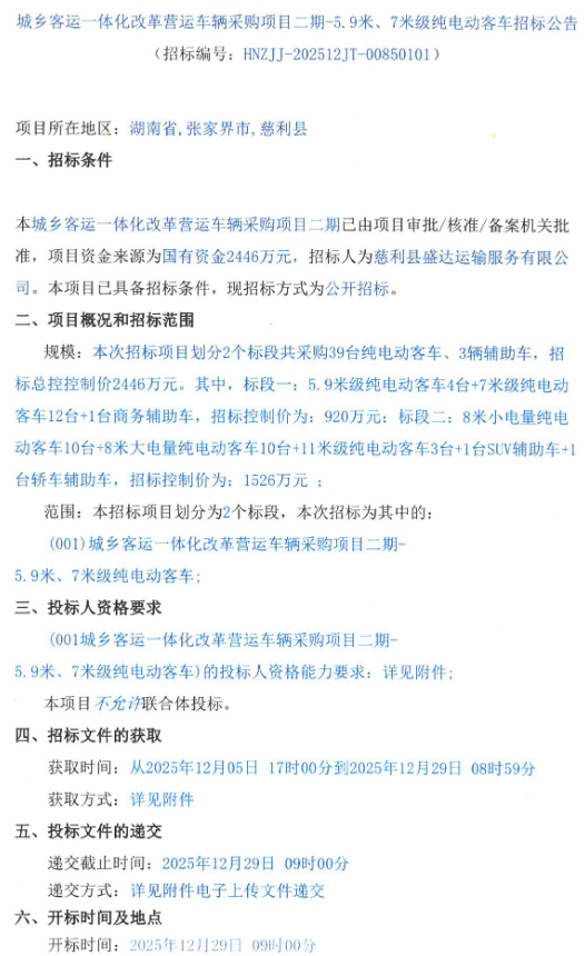
12月5日,湖南张家界市城乡客运一体化改革营运车辆采购项目二期-5.9米、7米级纯电动客车招标公告发布。招标人为慈利县盛达运输服务有限公司,项目资金来源为国有资金2446万元。

本项目划分2个标段,共采购39台纯电动客车、3辆辅助车。其中,标段一为5.9米级纯电动客车4台+7米级纯电动客车12台+1台商务辅助车,招标控制价为920万元;标段二为8米小电量纯电动客车10台+8米大电量纯电动客车10台+11米级纯电动客车3台+1台SUV辅助车+1台轿车辅助车,招标控制价为1526万元。

获取时间:从2025年12月05日17时00分到2025年12月29日08时59分

递交截止时间:2025年12月29日09时00分

开标时间:2025年12月29日09时00分

联系方式

招标人:慈利县盛达运输服务有限公司地址:慈利县金慈街道零阳西路78号12层1204室联系人:周先生

电话:15074496868

招标代理机构:中科高盛咨询集团有限公司

地址:湖南省长沙市天心区友谊路413号

联系人:周志

电话:15874454533

电子邮件:574059309@qq.com

招标11.png招标12.png

责任编辑:李秀枝
后发表评论
信息咨询
请输入11位手机号

×
登录
注册
忘记密码