中植一客中标!2558.4万元新能源公交大单
发表评论
收藏文章
中植一客中标!2558.4万元新能源公交大单
本站
2025-11-29
79
字
0
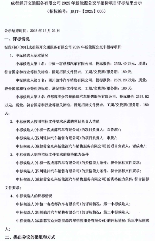
11月27日,成都经开交通服务有限公司2025年新能源公交车招标项目评标结果公示发布。中标候选人第一名为中植一客成都汽车有限公司,投标报价为2558.4万元。
责任编辑:李秀枝
登录
后发表评论
信息咨询
您的姓名
您的单位
您的手机
请输入11位手机号
验证码
获取验证码
咨询的问题
提交评论
轻卡1.6万辆增20% 客车各车型均实现增长
轻卡1.6万辆增20% 客车各车型均实现增长
福田2月销商用车2.9万辆
影响力指数总得分为1469分。就各家传播表现来看
轻卡1.6万辆增20% 客车各车型
官 微
卡车空间站
×
登录
注册
忘记密码
获取验证码
注册即代表已阅读并同意
《第一商用车网用户协议》