吉利商用车连中三标!

本站2025-10-24
2540

近期,吉利在新能源公交车采购市场捷报频传,两天内连中三标。

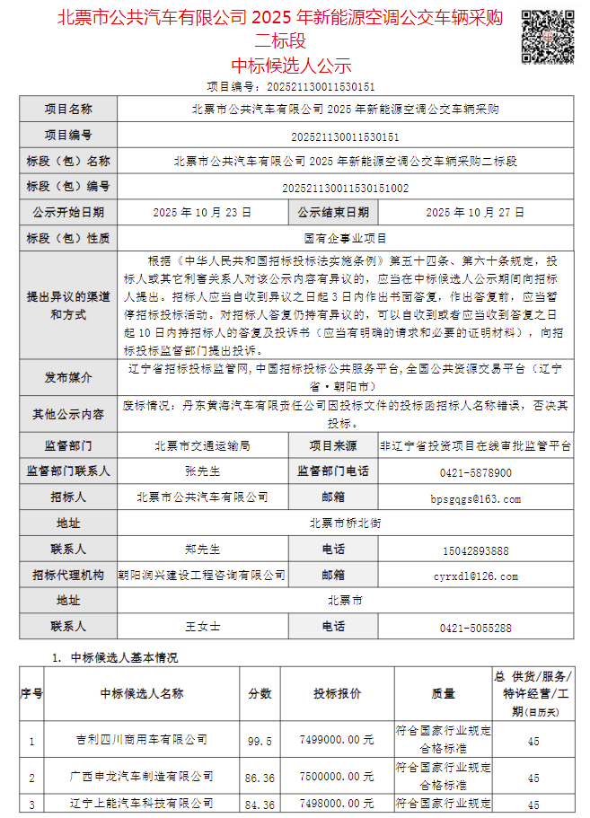
10月23日,北票市公共汽车有限公司2025年新能源空调公交采购项目中,吉利四川商用车有限公司两标段兼中:一标段投标报价1499.4万元,二标段报价749.9万元.

10月24日,辽阳交投集团新能源公交车(客运版)采购结果公布,吉利再度中标,金额325.5万元。

北票市公共汽车有限公司2025年新能源空调公交车辆采购一标段候选人公示

2.png3.png

北票市公共汽车有限公司2025年新能源空调公交车辆采购二标段候选人公示

4.png5.png

辽阳交投集团新能源公交车(客运版)采购中标结果公示

6.png7.png

责任编辑:郝奇
后发表评论
信息咨询
请输入11位手机号

×
登录
注册
忘记密码